HOME   LIST
‹–   –›

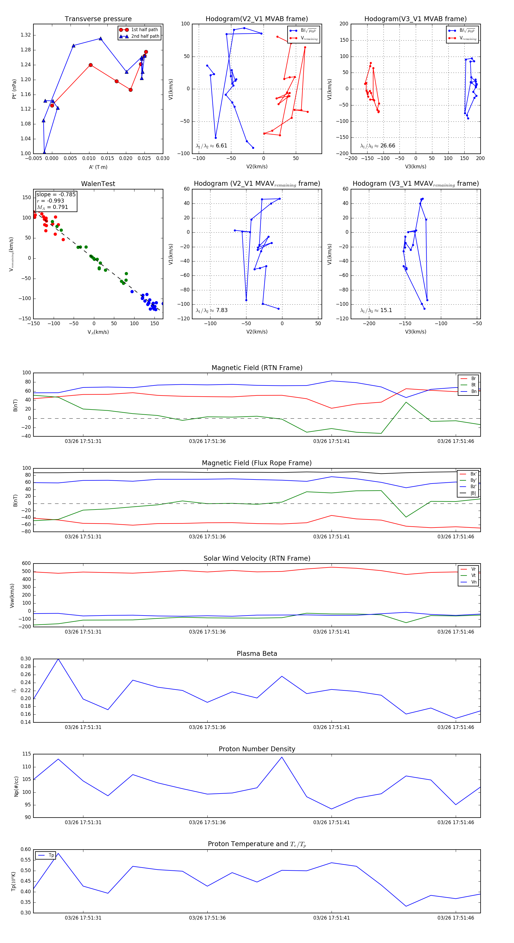
Flux Rope in 2024

Flux Rope Event 2024-03-26 17:51:29 ~ 2024-03-26 17:51:47 (19 seconds)


plot