HOME   LIST
‹–   –›

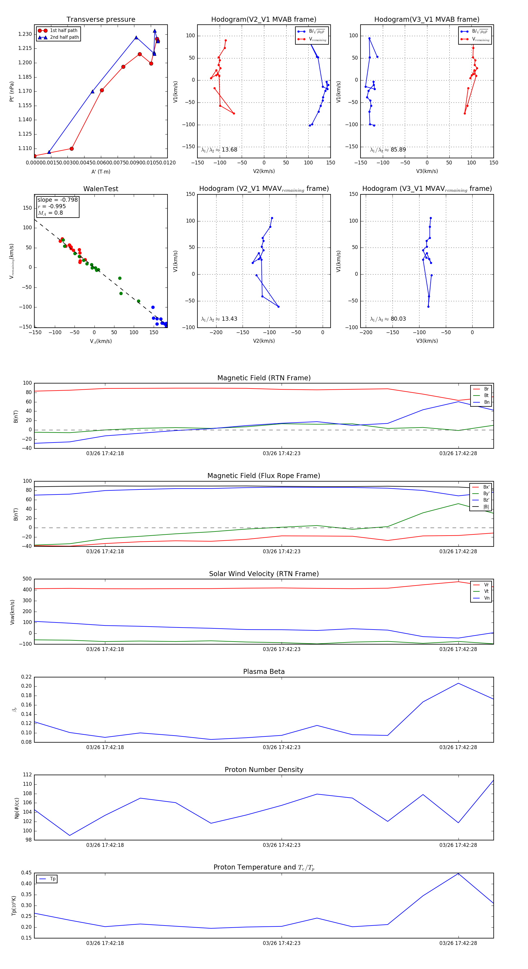
Flux Rope in 2024

Flux Rope Event 2024-03-26 17:42:16 ~ 2024-03-26 17:42:29 (14 seconds)


plot