HOME   LIST
‹–   –›

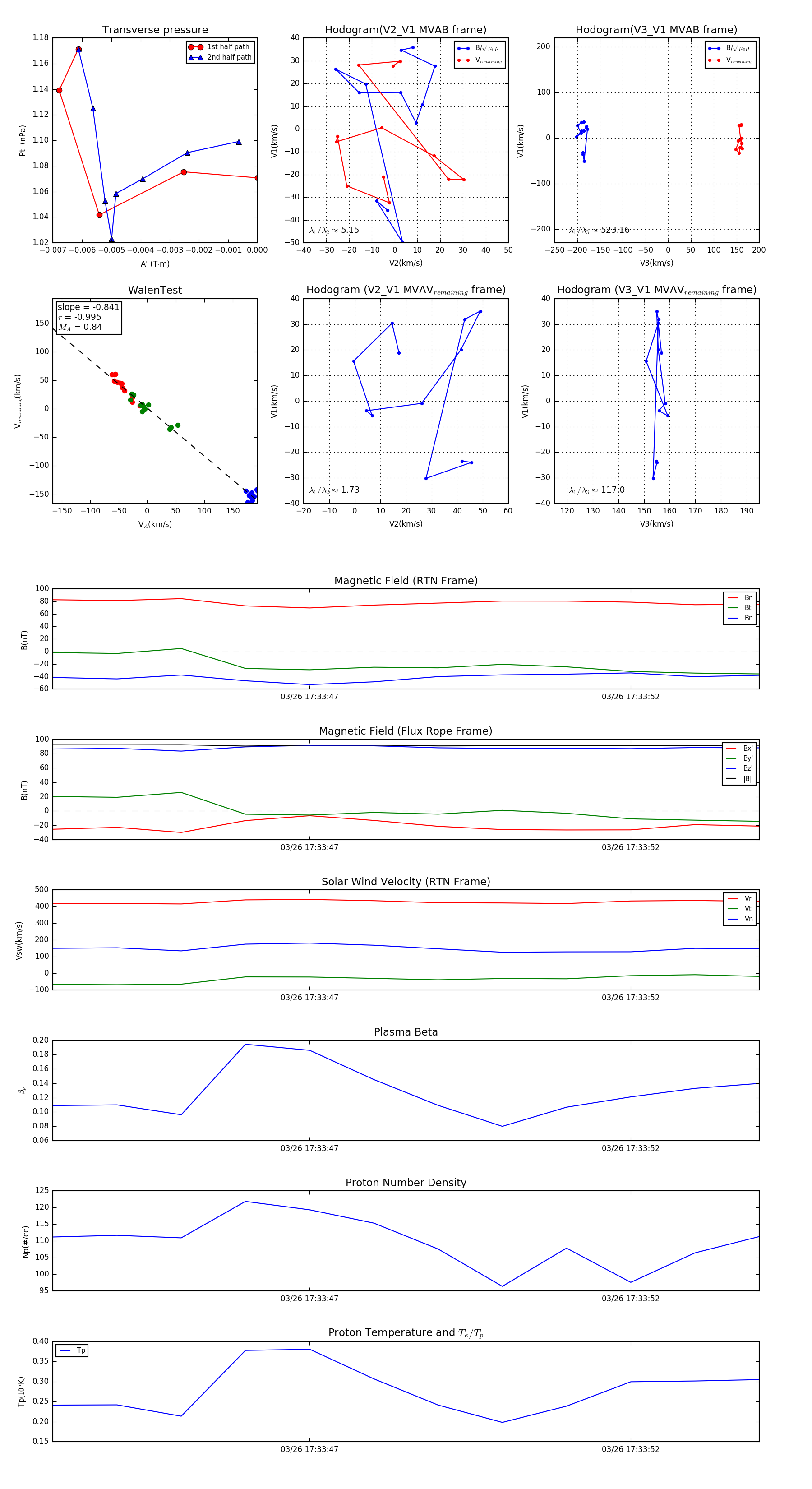
Flux Rope in 2024

Flux Rope Event 2024-03-26 17:33:43 ~ 2024-03-26 17:33:54 (12 seconds)


plot