HOME   LIST
‹–   –›

Flux Rope in 2024

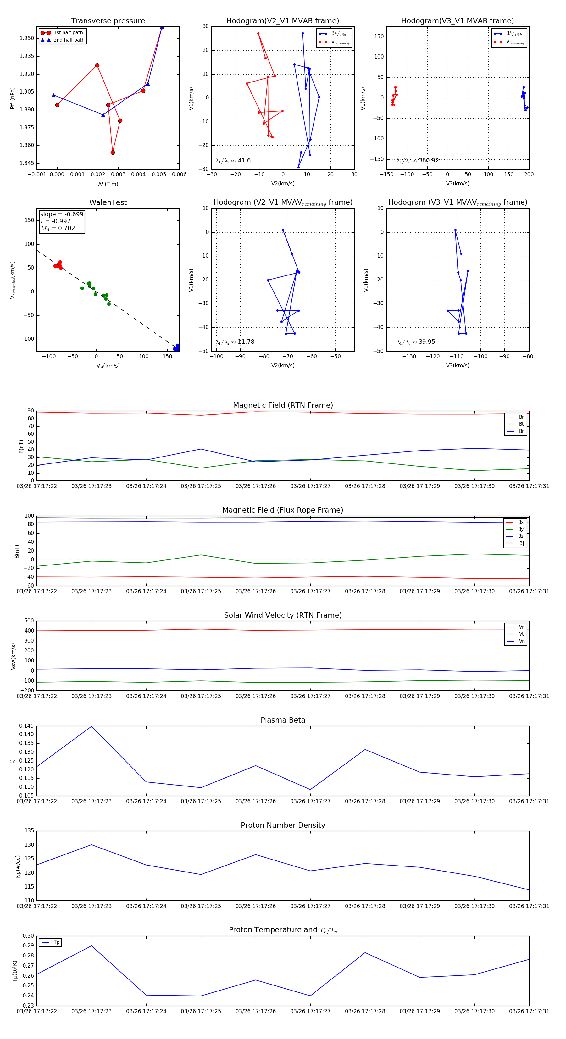
Flux Rope Event 2024-03-26 17:17:22 ~ 2024-03-26 17:17:31 (10 seconds)


plot