HOME   LIST
‹–   –›

Flux Rope in 2024

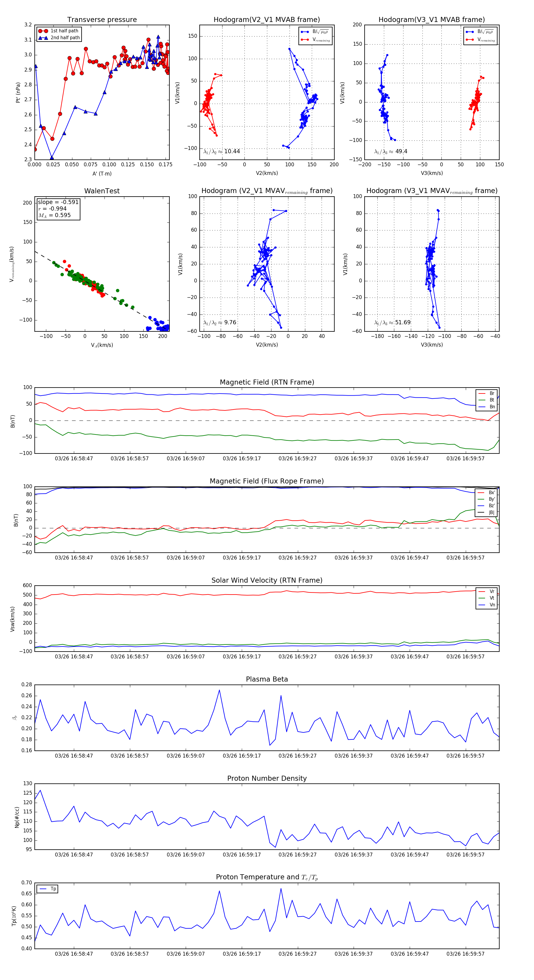
Flux Rope Event 2024-03-26 16:58:40 ~ 2024-03-26 17:00:03 (84 seconds)


plot