HOME   LIST
‹–   –›

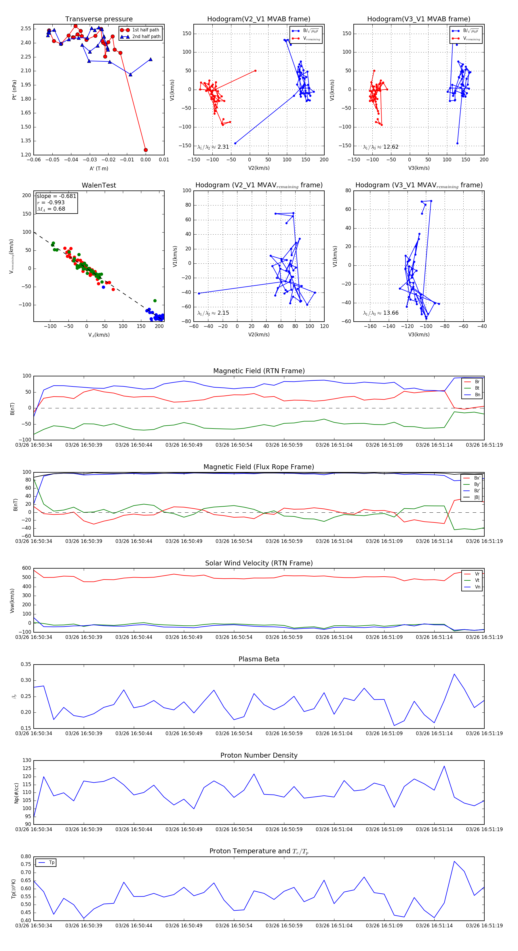
Flux Rope in 2024

Flux Rope Event 2024-03-26 16:50:34 ~ 2024-03-26 16:51:19 (46 seconds)


plot