HOME   LIST
‹–   –›

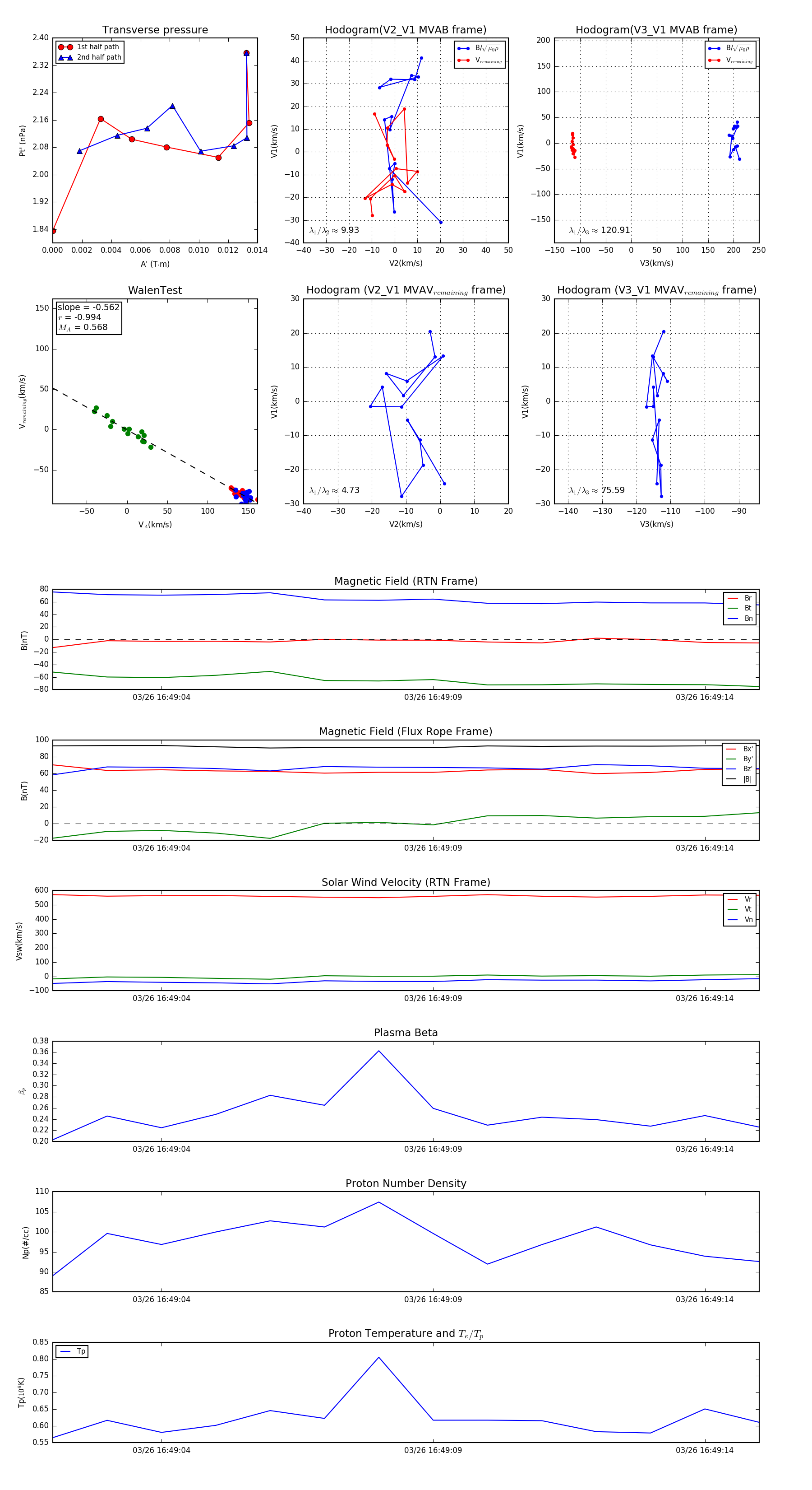
Flux Rope in 2024

Flux Rope Event 2024-03-26 16:49:02 ~ 2024-03-26 16:49:15 (14 seconds)


plot