HOME   LIST
‹–   –›

Flux Rope in 2024

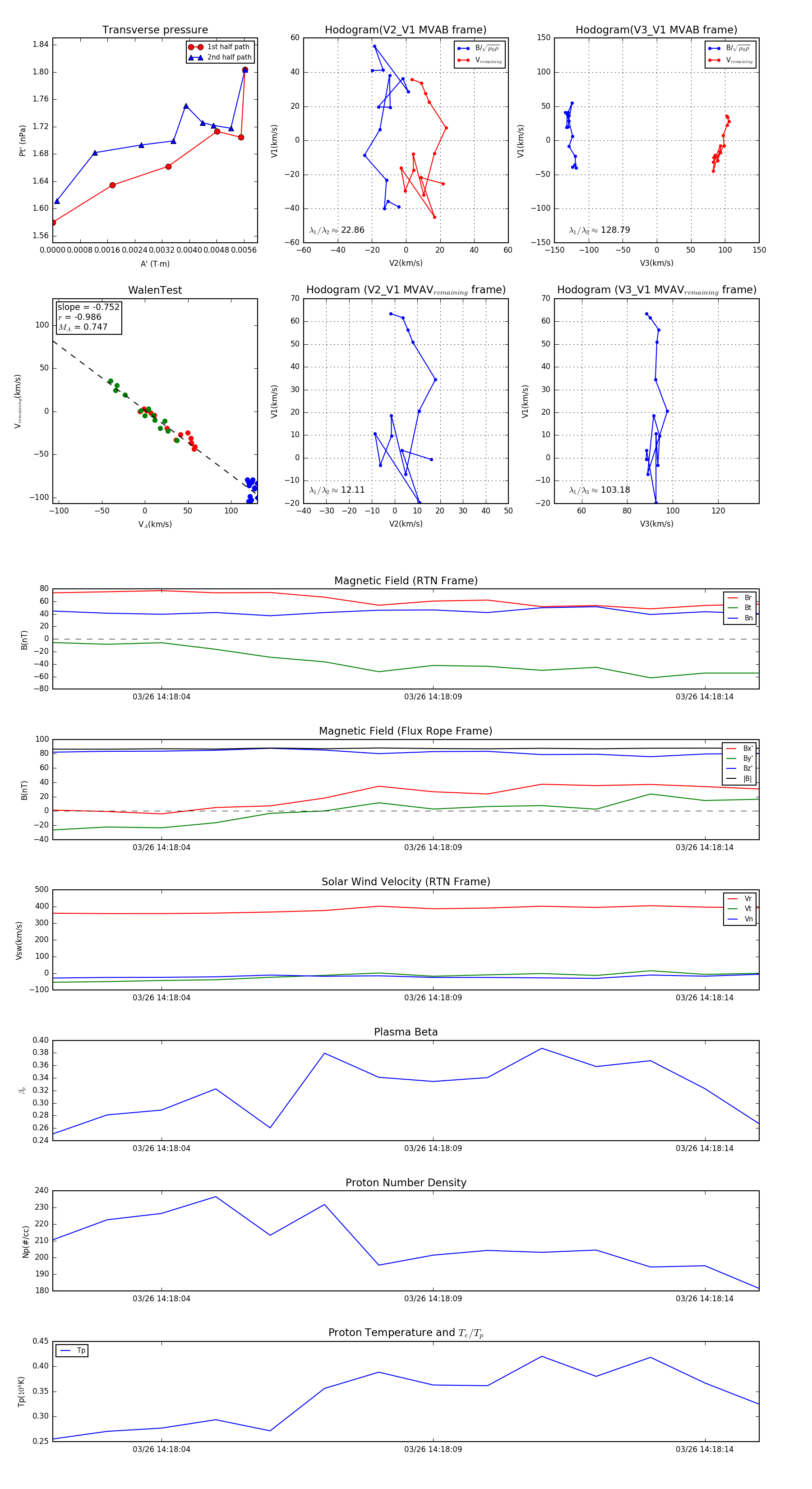
Flux Rope Event 2024-03-26 14:18:02 ~ 2024-03-26 14:18:15 (14 seconds)


plot