HOME   LIST
‹–   –›

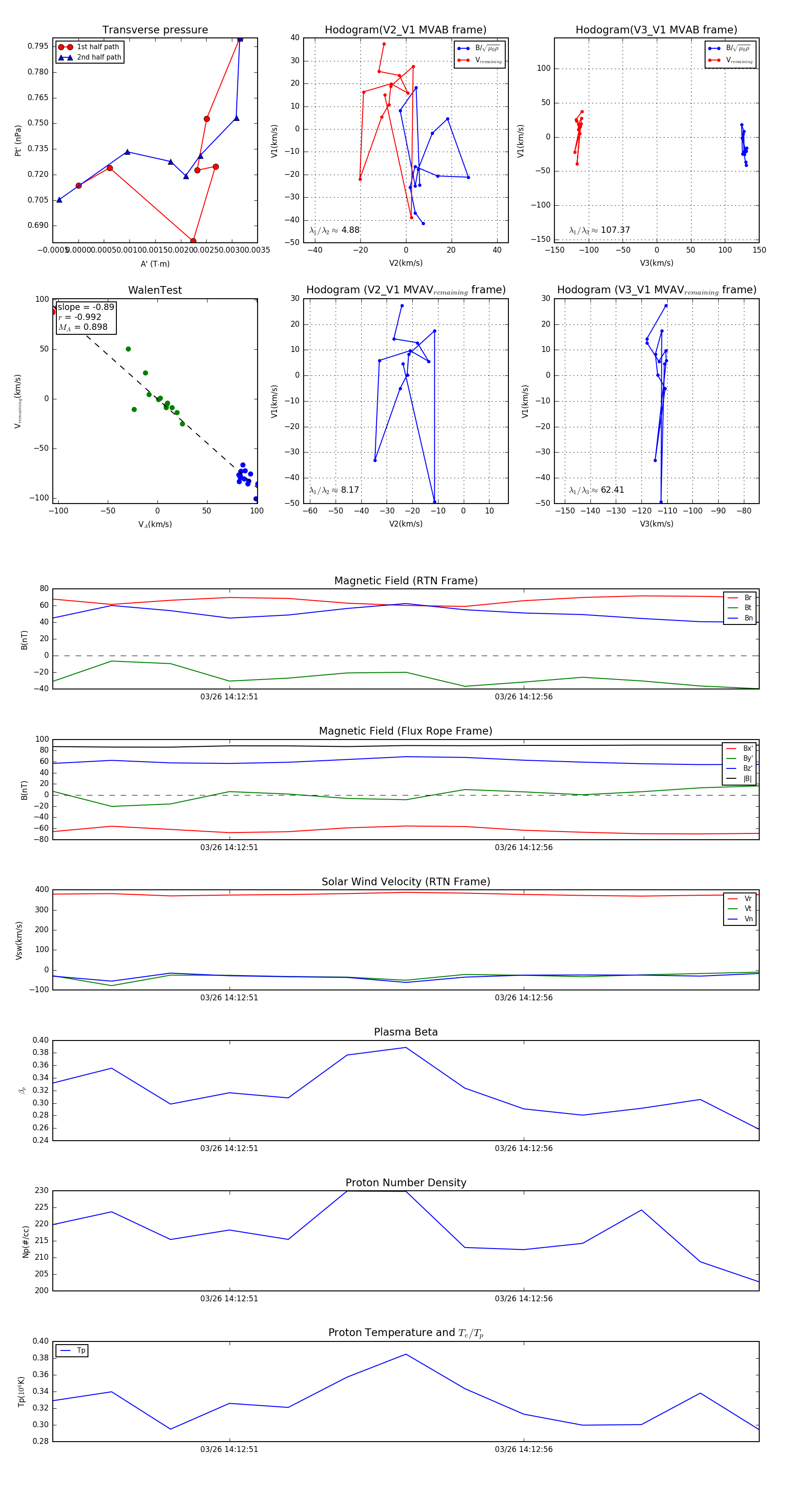
Flux Rope in 2024

Flux Rope Event 2024-03-26 14:12:48 ~ 2024-03-26 14:13:00 (13 seconds)


plot