HOME   LIST
‹–   –›

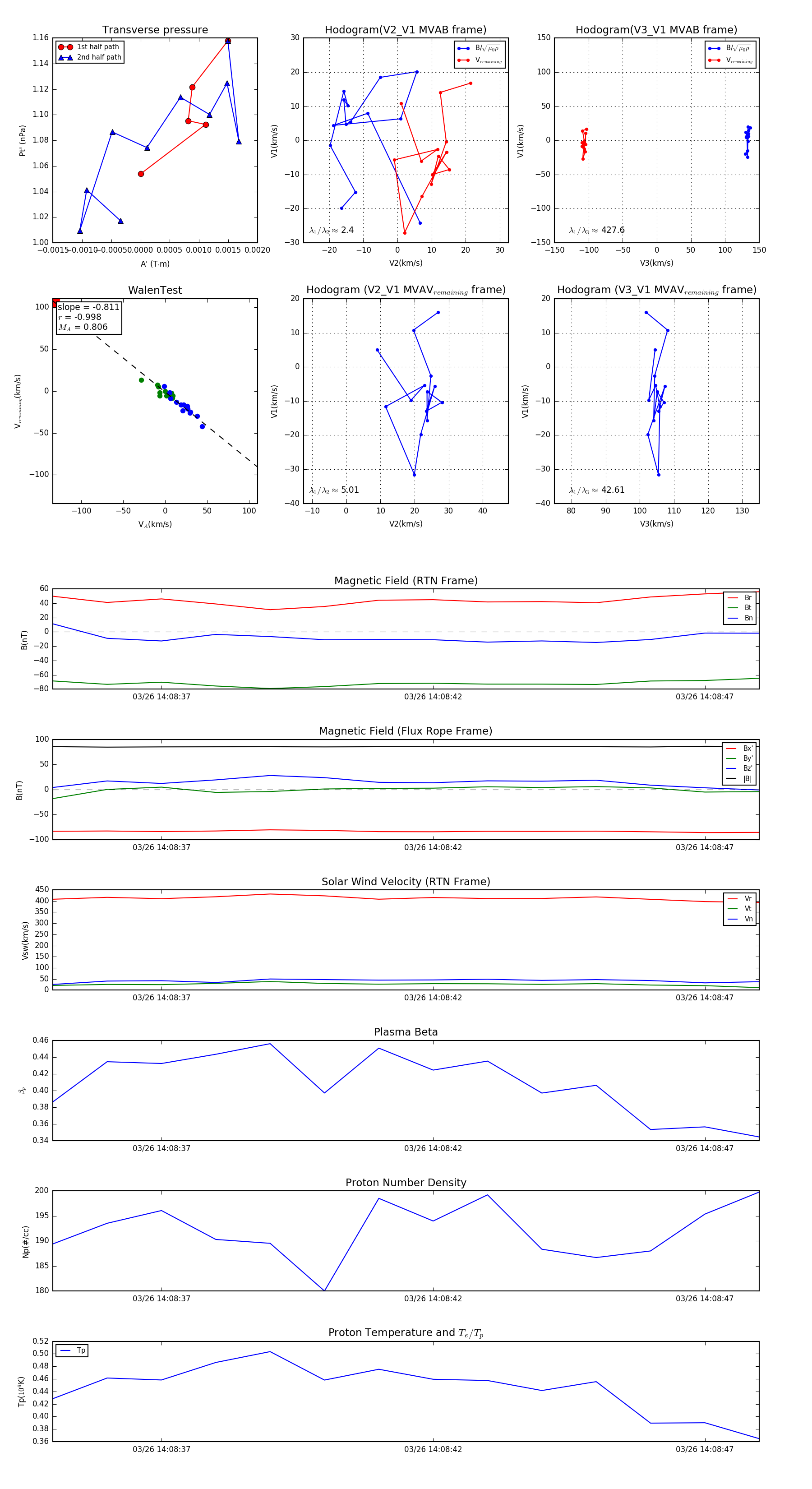
Flux Rope in 2024

Flux Rope Event 2024-03-26 14:08:35 ~ 2024-03-26 14:08:48 (14 seconds)


plot