HOME   LIST
‹–   –›

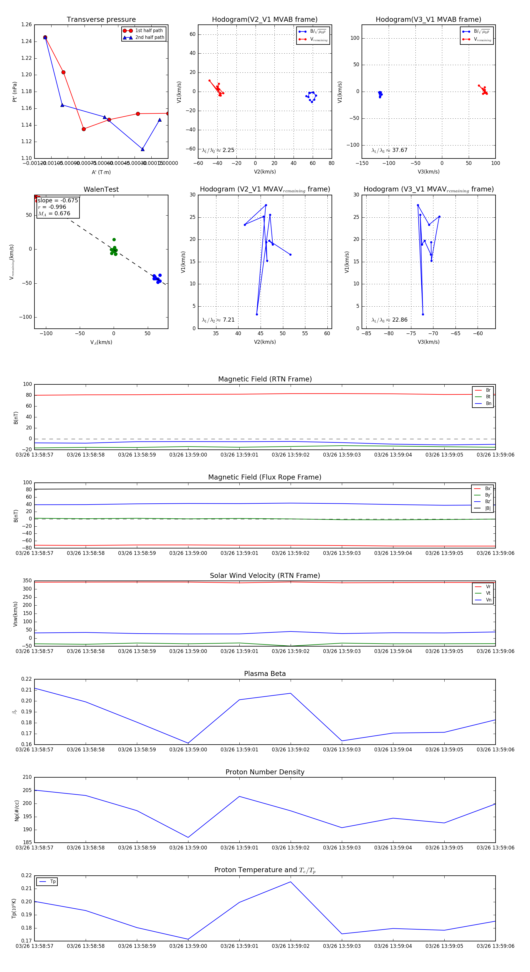
Flux Rope in 2024

Flux Rope Event 2024-03-26 13:58:57 ~ 2024-03-26 13:59:06 (10 seconds)


plot