HOME   LIST
‹–   –›

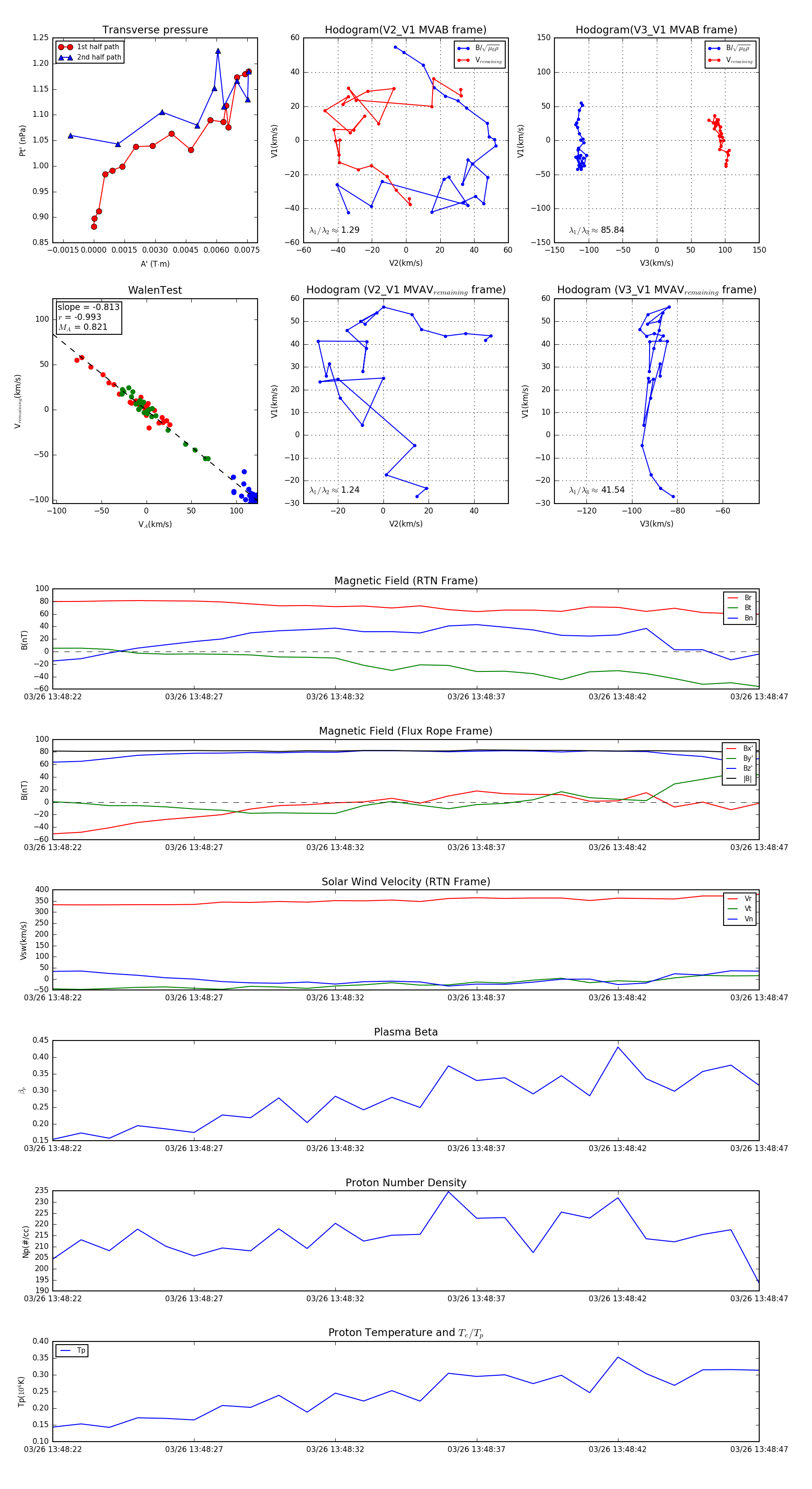
Flux Rope in 2024

Flux Rope Event 2024-03-26 13:48:22 ~ 2024-03-26 13:48:47 (26 seconds)


plot