HOME   LIST
‹–   –›

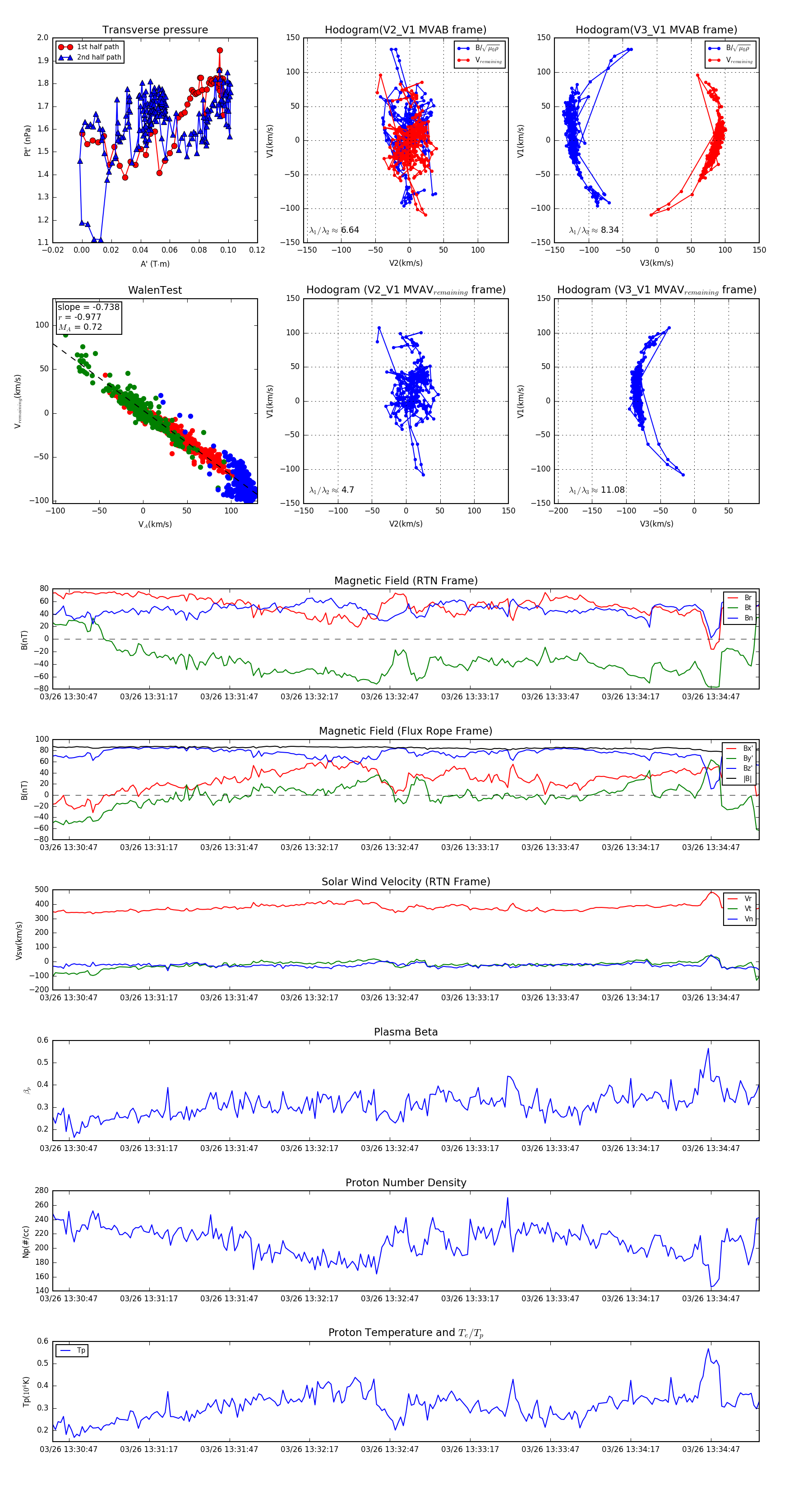
Flux Rope in 2024

Flux Rope Event 2024-03-26 13:30:41 ~ 2024-03-26 13:35:05 (265 seconds)


plot