HOME   LIST
‹–   –›

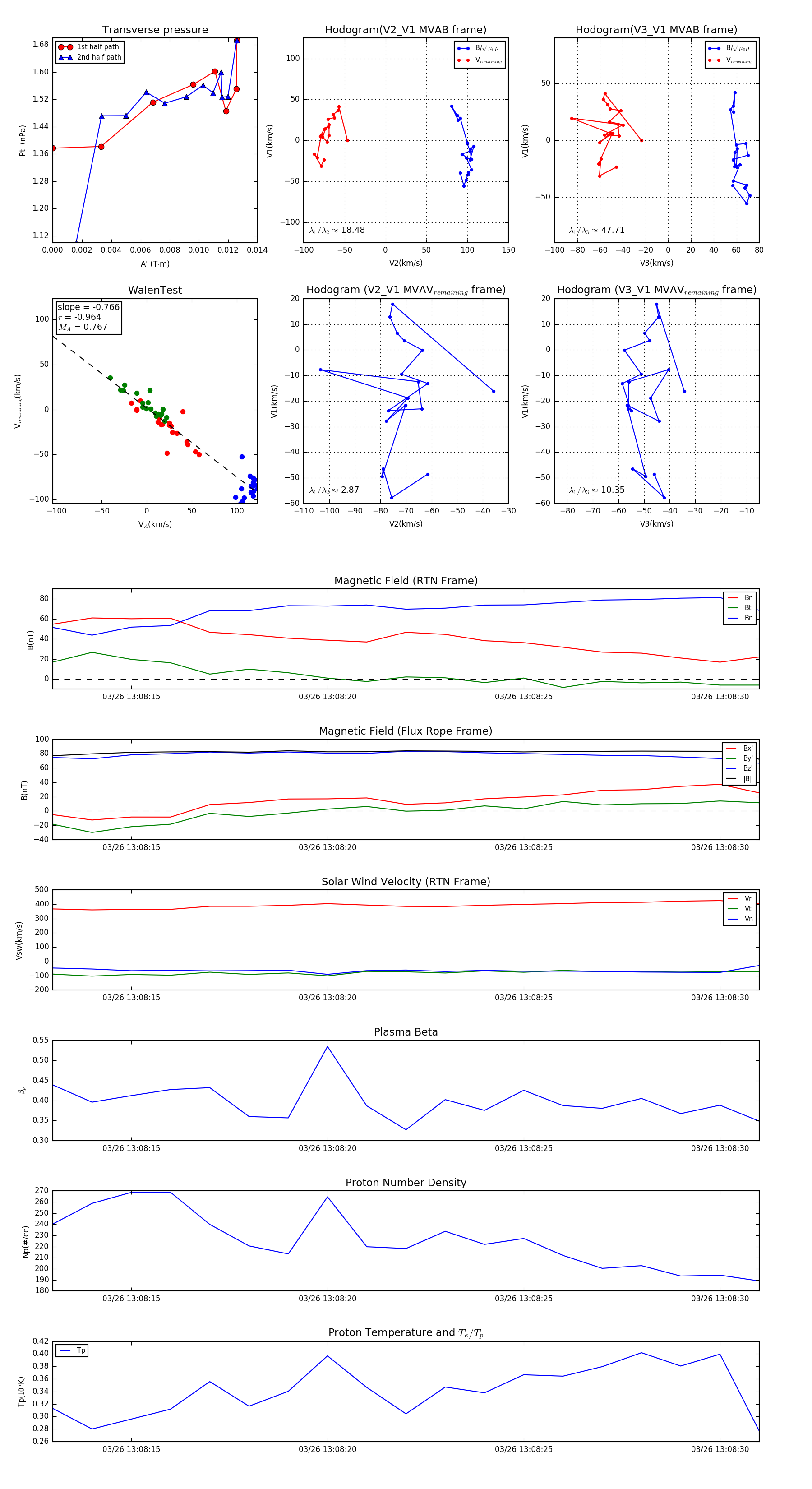
Flux Rope in 2024

Flux Rope Event 2024-03-26 13:08:13 ~ 2024-03-26 13:08:31 (19 seconds)


plot