HOME   LIST
‹–   –›

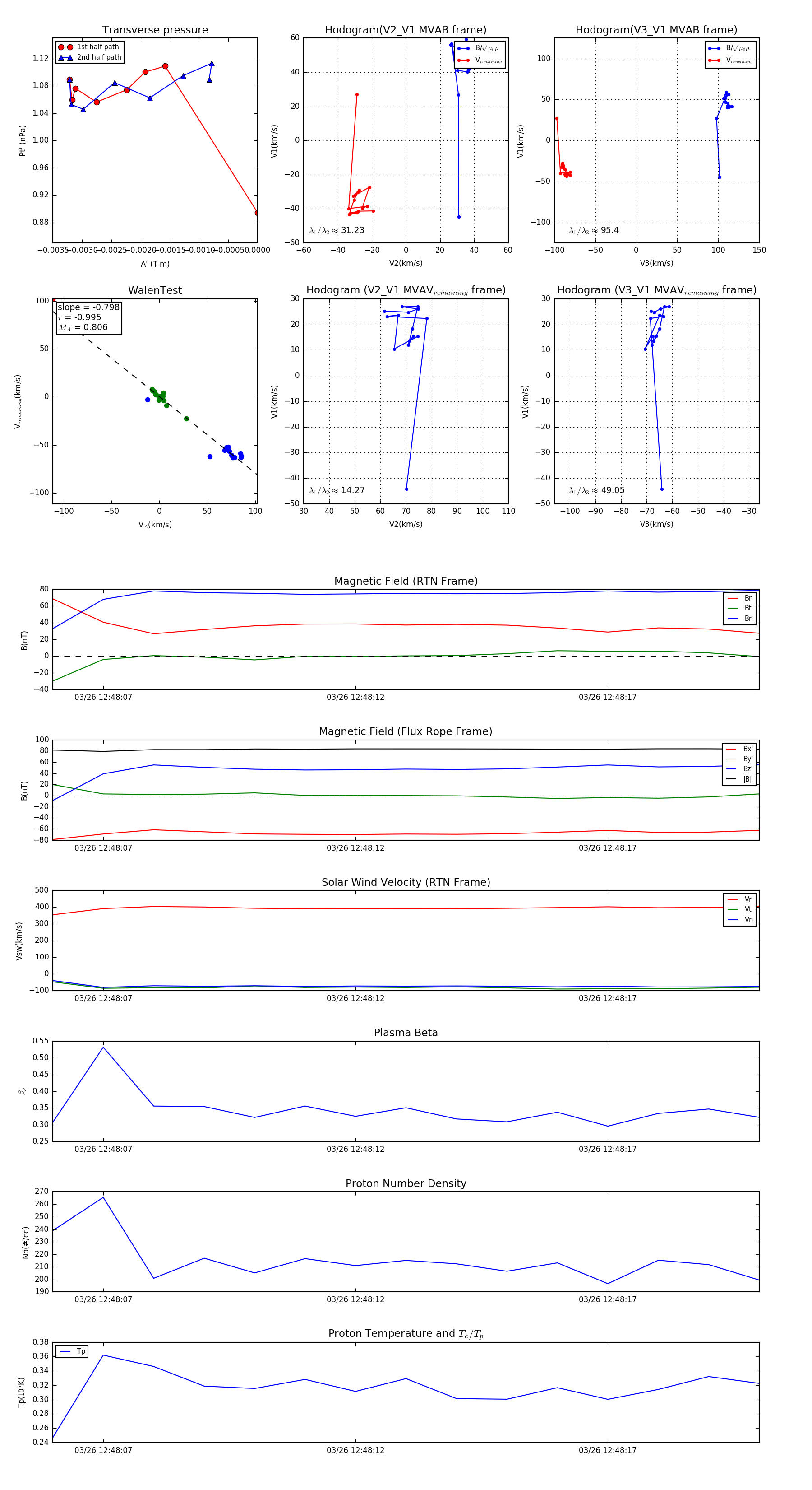
Flux Rope in 2024

Flux Rope Event 2024-03-26 12:48:06 ~ 2024-03-26 12:48:20 (15 seconds)


plot