HOME   LIST
‹–   –›

Flux Rope in 2024

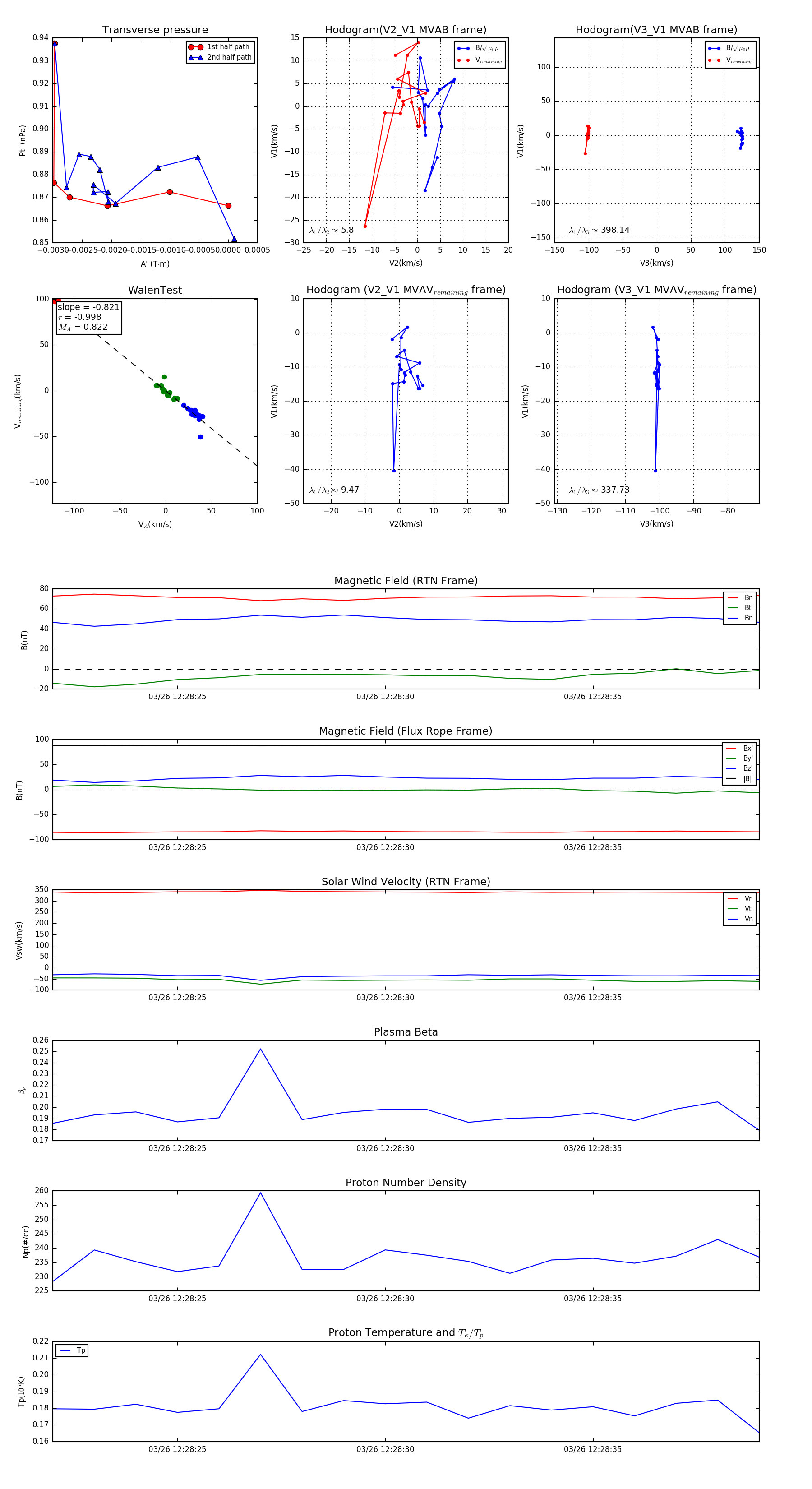
Flux Rope Event 2024-03-26 12:28:22 ~ 2024-03-26 12:28:39 (18 seconds)


plot