HOME   LIST
‹–   –›

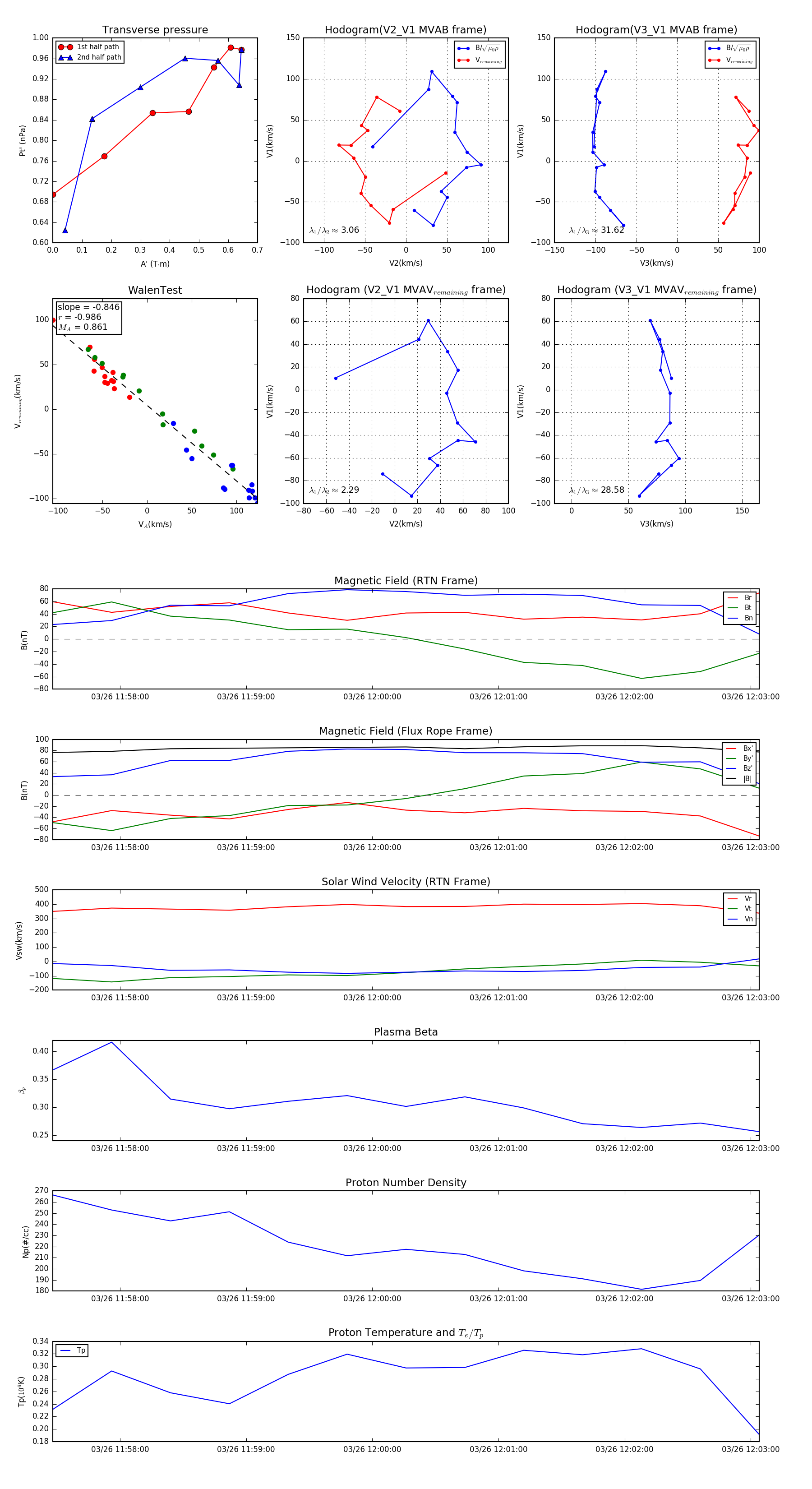
Flux Rope in 2024

Flux Rope Event 2024-03-26 11:57:28 ~ 2024-03-26 12:03:04 (337 seconds)


plot