HOME   LIST
‹–   –›

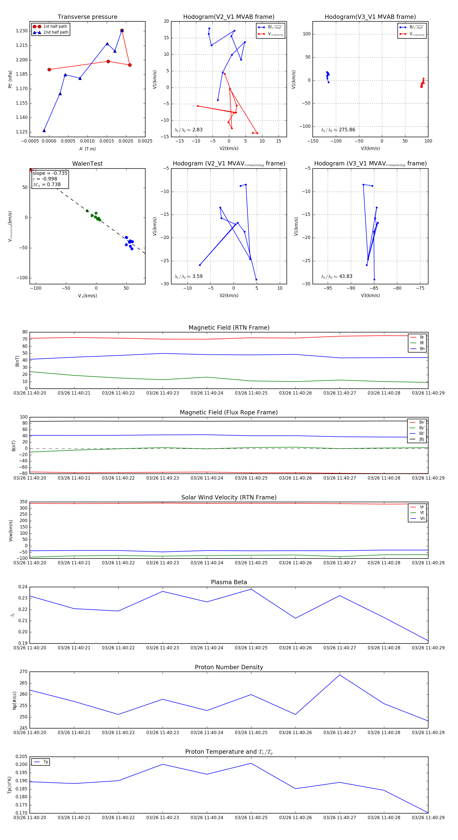
Flux Rope in 2024

Flux Rope Event 2024-03-26 11:40:20 ~ 2024-03-26 11:40:29 (10 seconds)


plot