HOME   LIST
‹–   –›

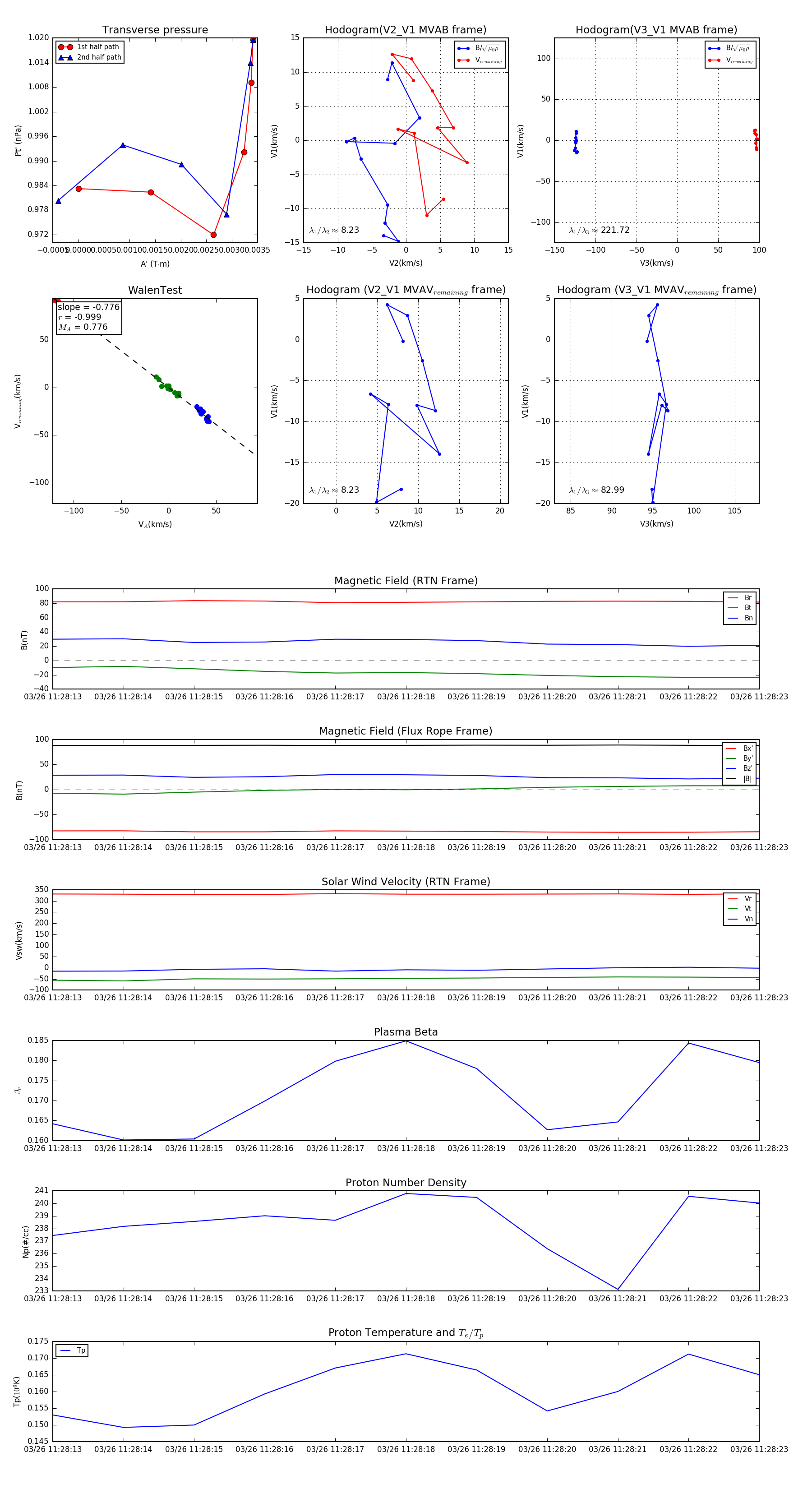
Flux Rope in 2024

Flux Rope Event 2024-03-26 11:28:13 ~ 2024-03-26 11:28:23 (11 seconds)


plot