HOME   LIST
‹–   –›

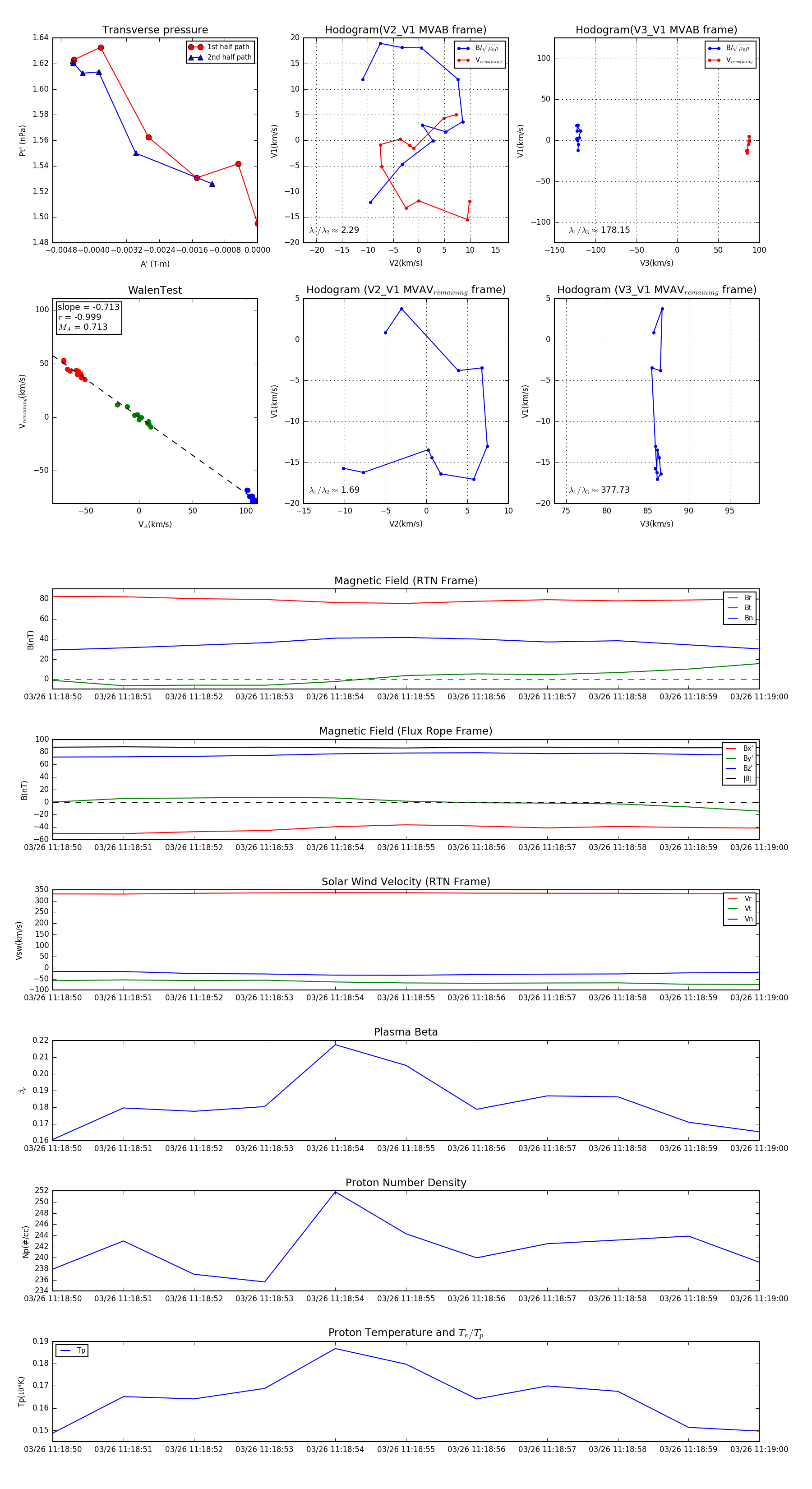
Flux Rope in 2024

Flux Rope Event 2024-03-26 11:18:50 ~ 2024-03-26 11:19:00 (11 seconds)


plot