HOME   LIST
‹–   –›

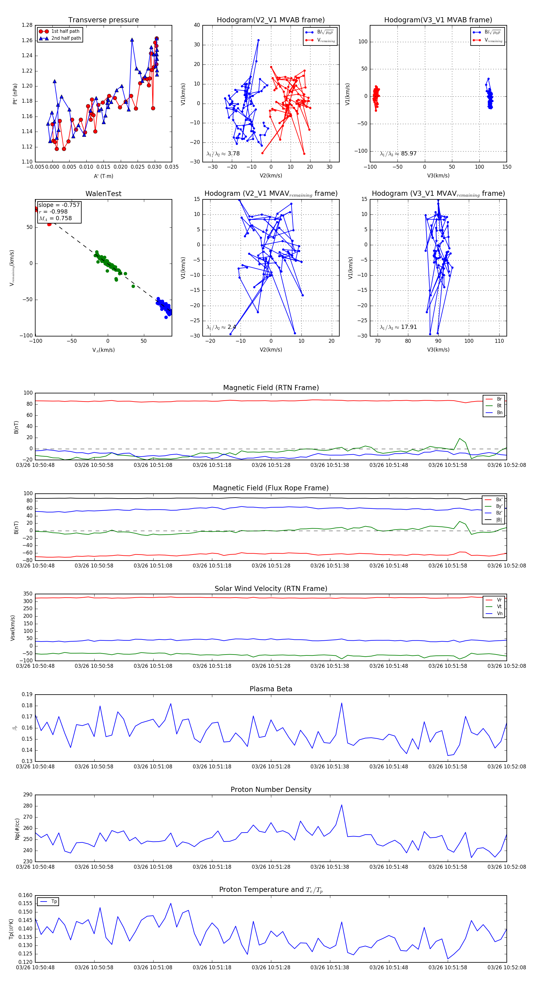
Flux Rope in 2024

Flux Rope Event 2024-03-26 10:50:48 ~ 2024-03-26 10:52:08 (81 seconds)


plot