HOME   LIST
‹–   –›

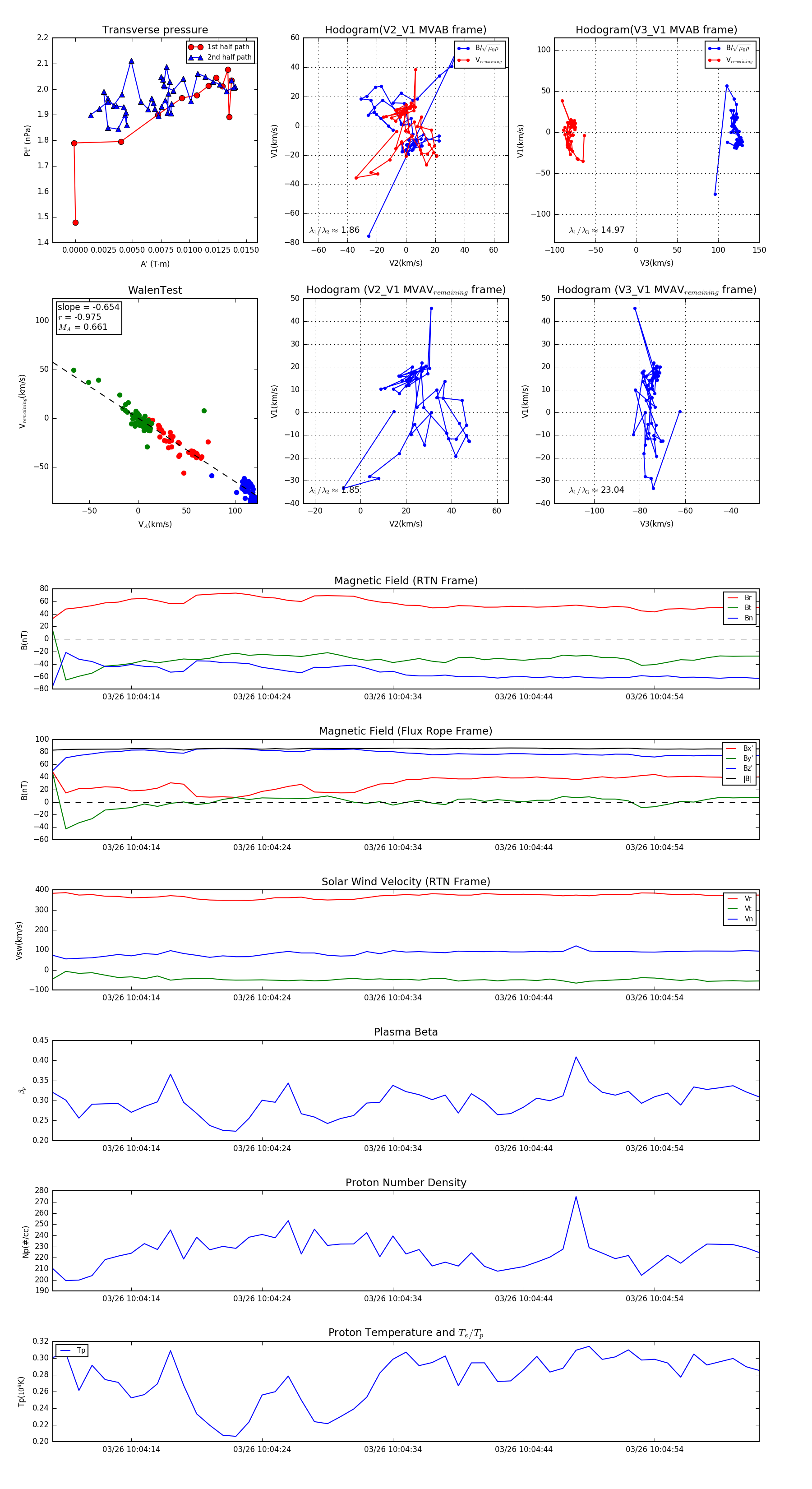
Flux Rope in 2024

Flux Rope Event 2024-03-26 10:04:08 ~ 2024-03-26 10:05:02 (55 seconds)


plot