HOME   LIST
‹–   –›

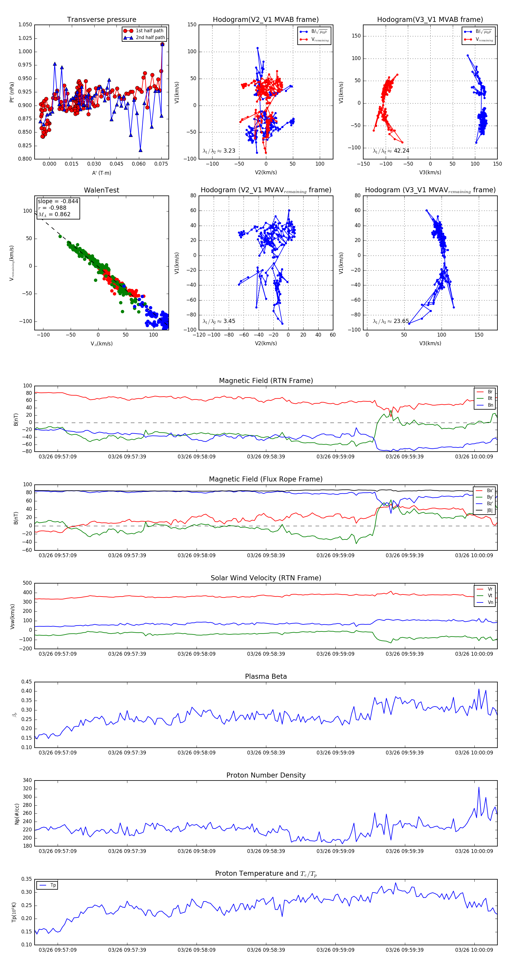
Flux Rope in 2024

Flux Rope Event 2024-03-26 09:56:59 ~ 2024-03-26 10:00:19 (201 seconds)


plot