HOME   LIST
‹–   –›

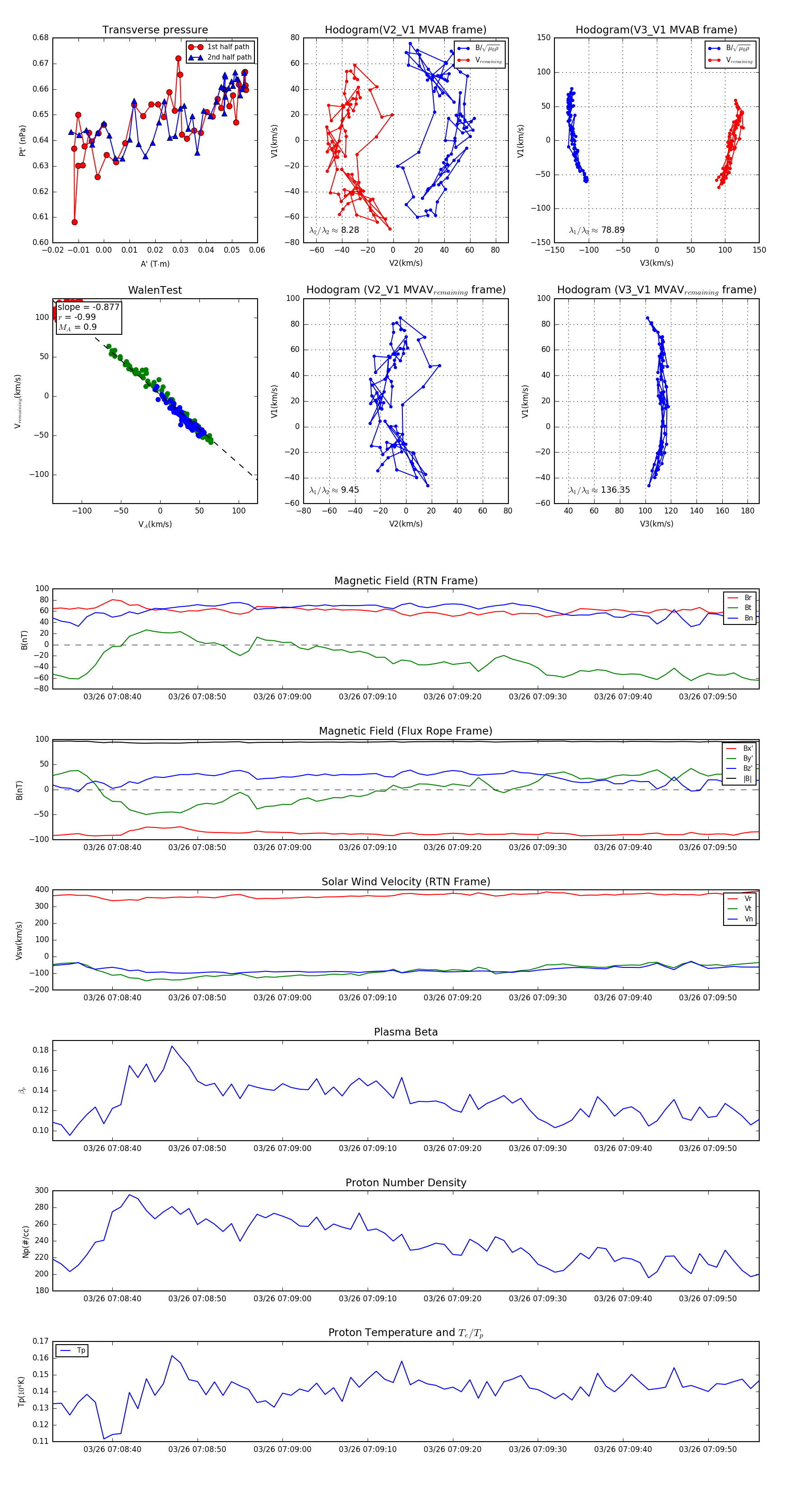
Flux Rope in 2024

Flux Rope Event 2024-03-26 07:08:33 ~ 2024-03-26 07:09:56 (84 seconds)


plot