HOME   LIST
‹–   –›

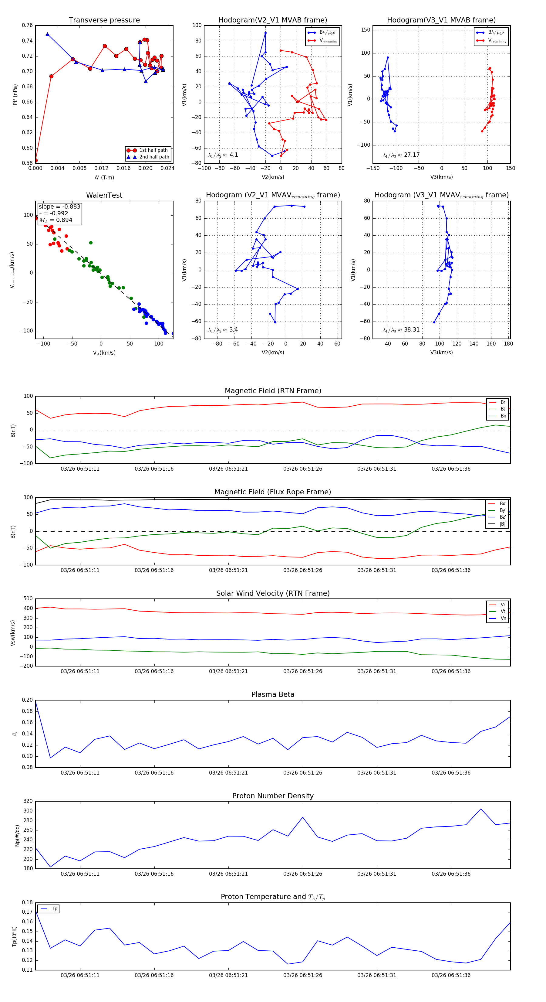
Flux Rope in 2024

Flux Rope Event 2024-03-26 06:51:08 ~ 2024-03-26 06:51:40 (33 seconds)


plot