HOME   LIST
‹–   –›

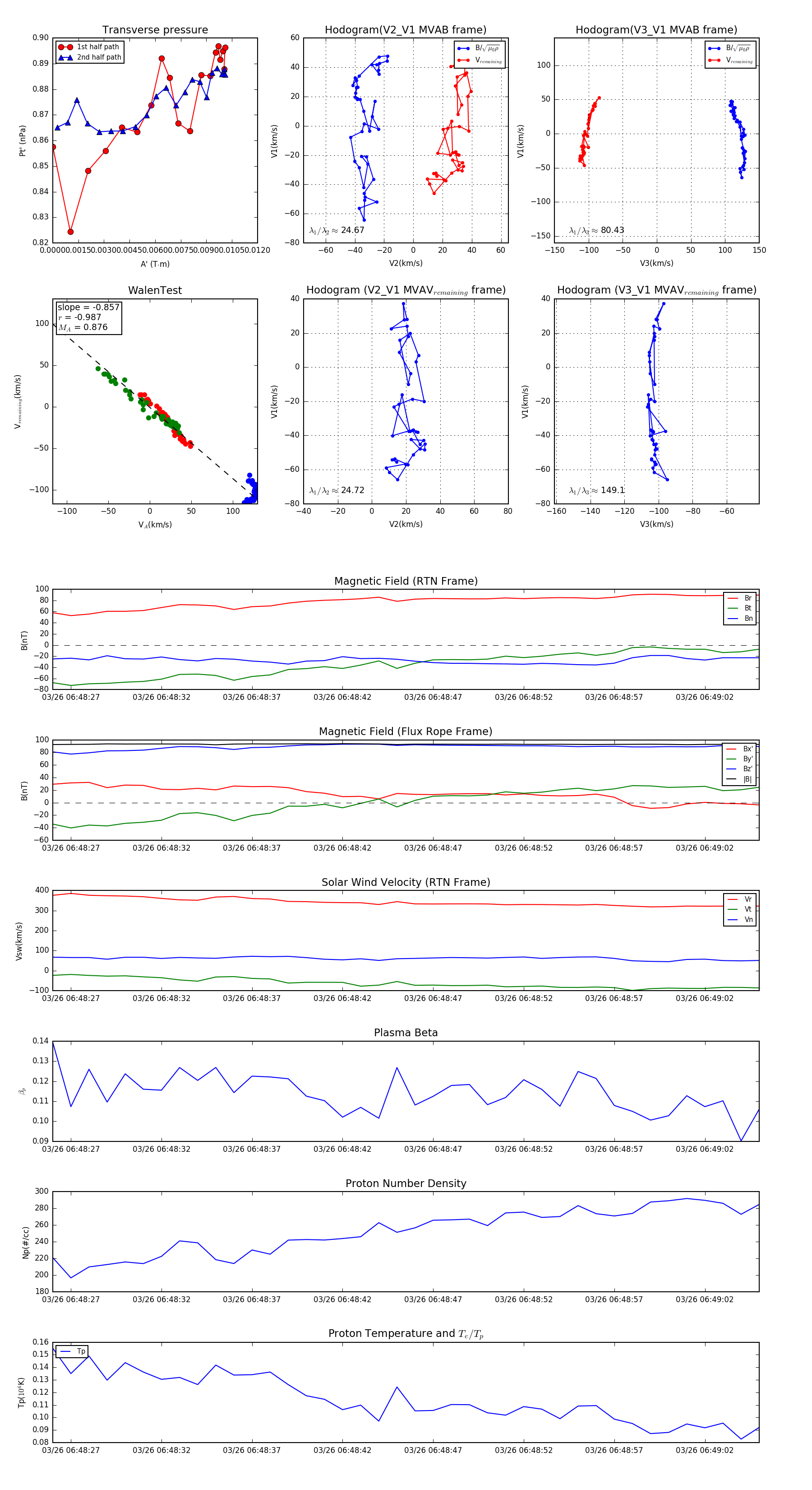
Flux Rope in 2024

Flux Rope Event 2024-03-26 06:48:26 ~ 2024-03-26 06:49:05 (40 seconds)


plot