HOME   LIST
‹–   –›

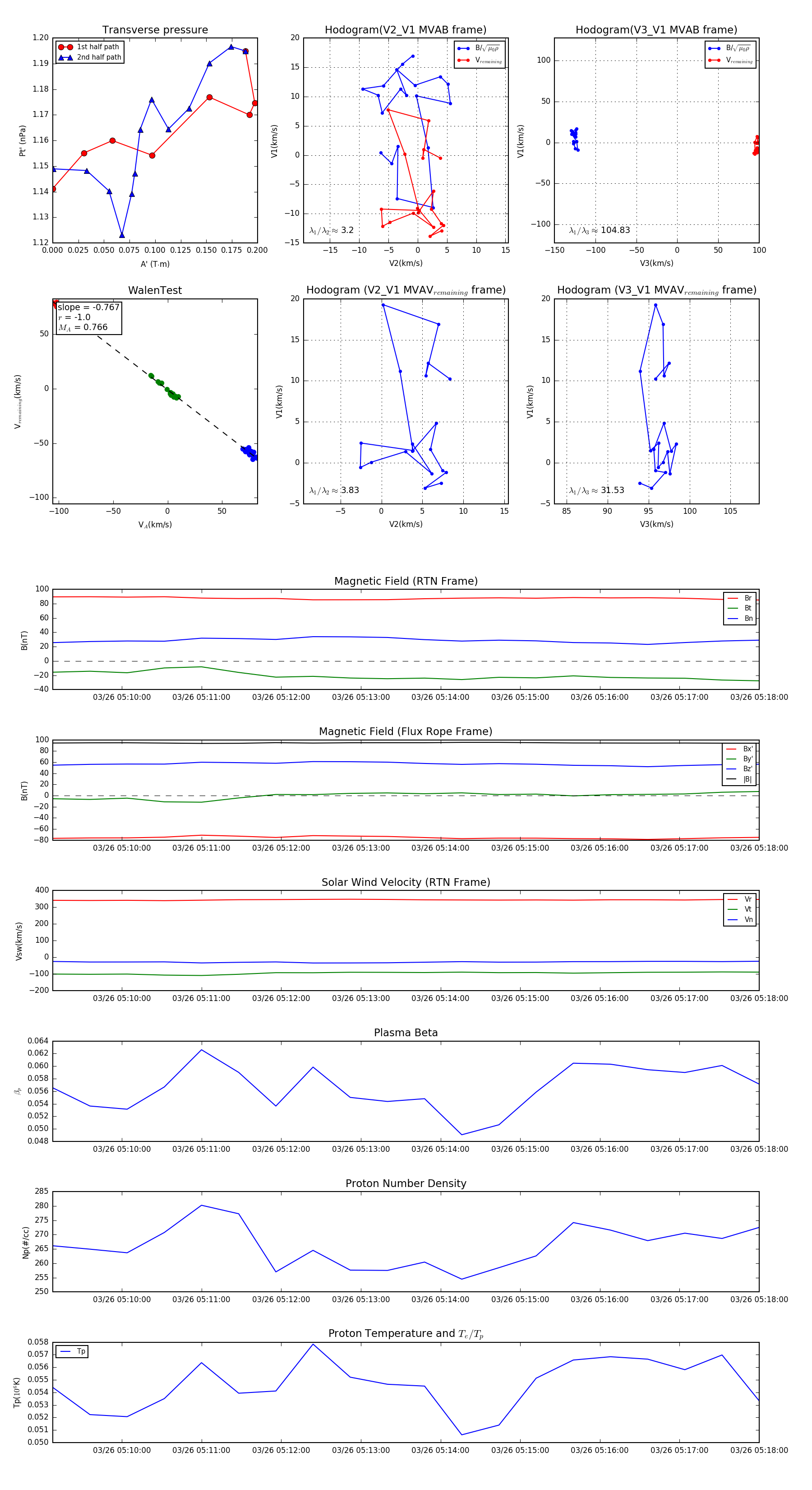
Flux Rope in 2024

Flux Rope Event 2024-03-26 05:09:08 ~ 2024-03-26 05:18:00 (533 seconds)


plot