HOME   LIST
‹–   –›

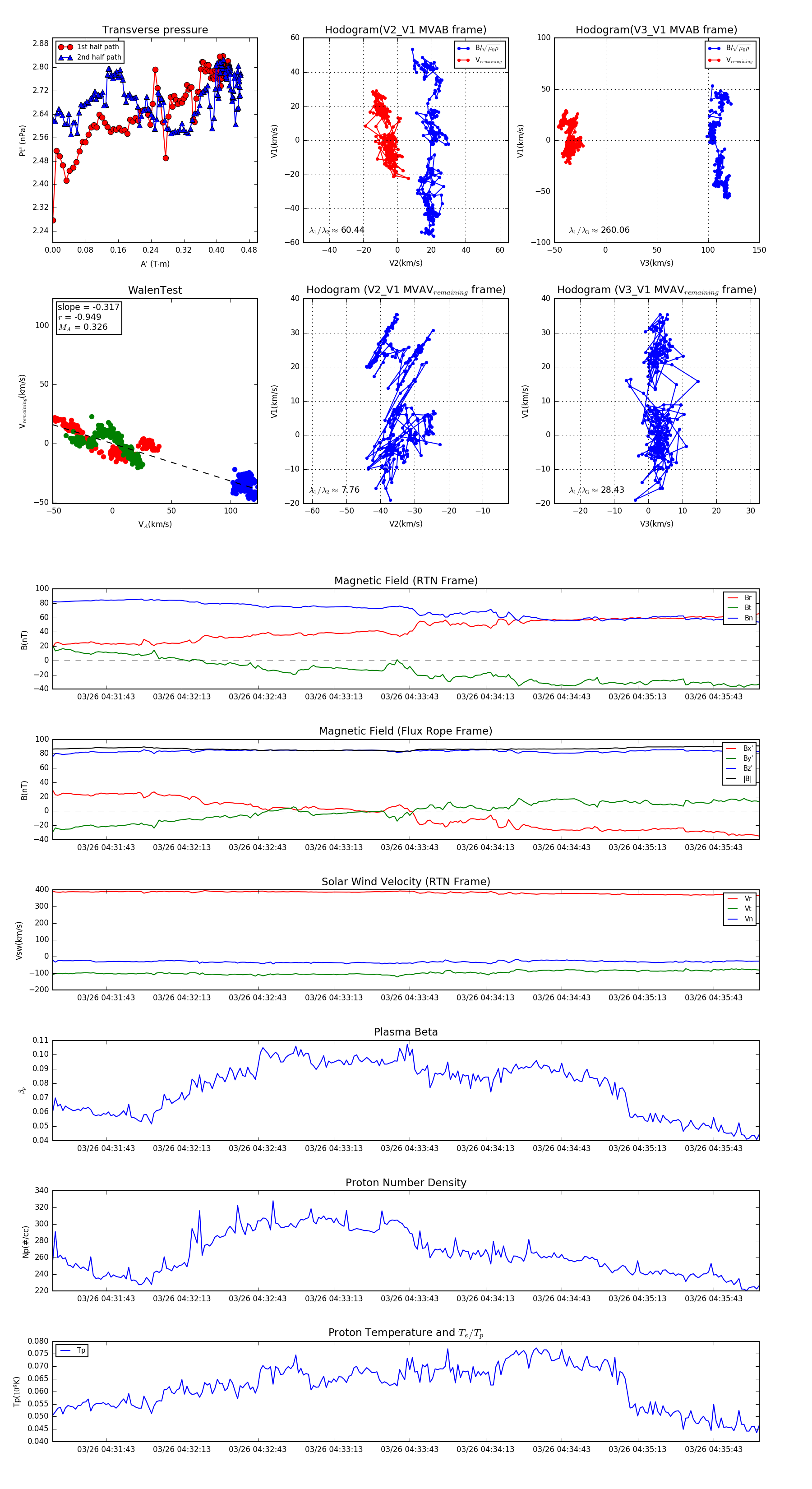
Flux Rope in 2024

Flux Rope Event 2024-03-26 04:31:22 ~ 2024-03-26 04:36:01 (280 seconds)


plot