HOME   LIST
‹–   –›

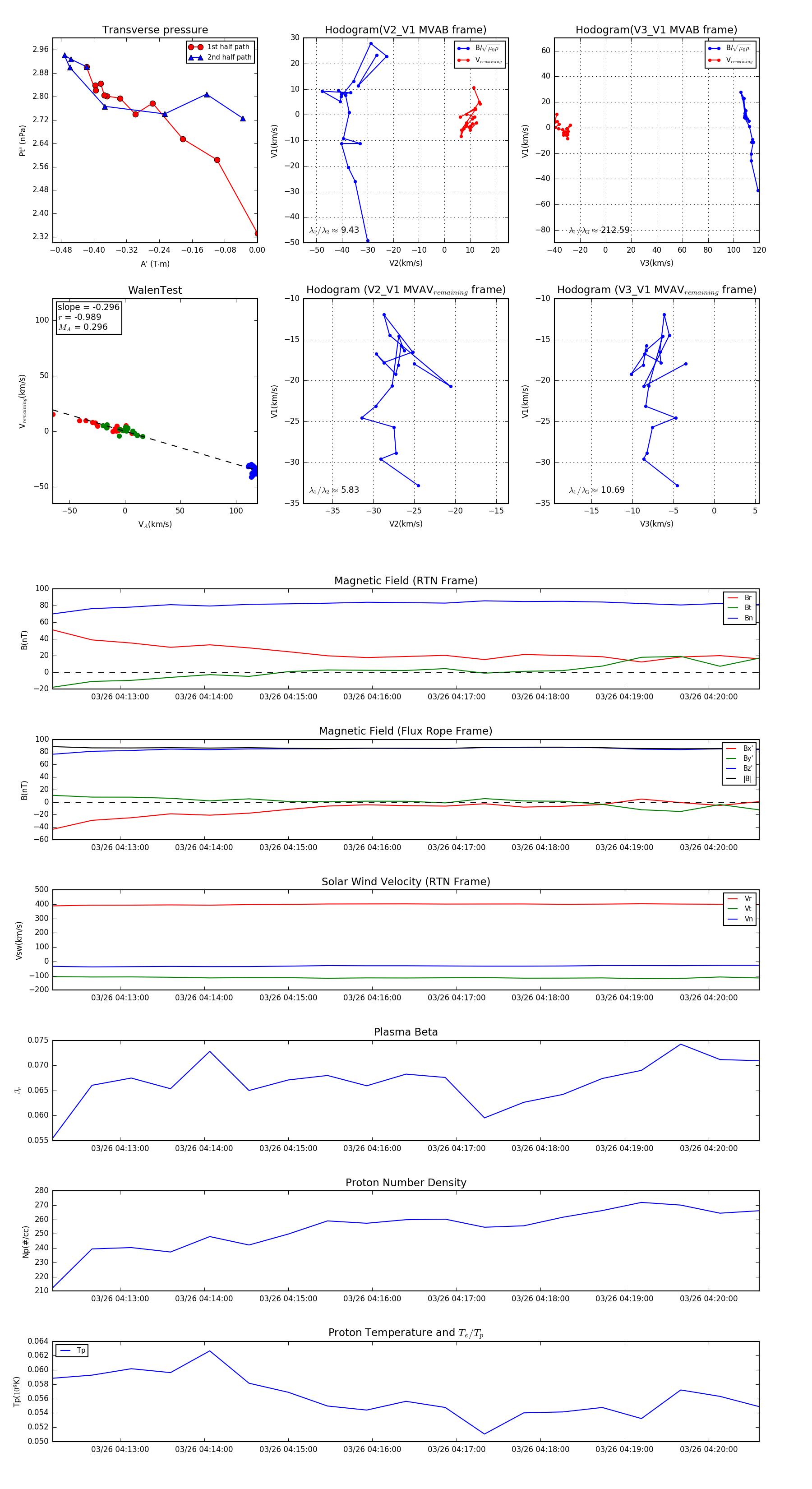
Flux Rope in 2024

Flux Rope Event 2024-03-26 04:12:12 ~ 2024-03-26 04:20:36 (505 seconds)


plot