HOME   LIST
‹–   –›

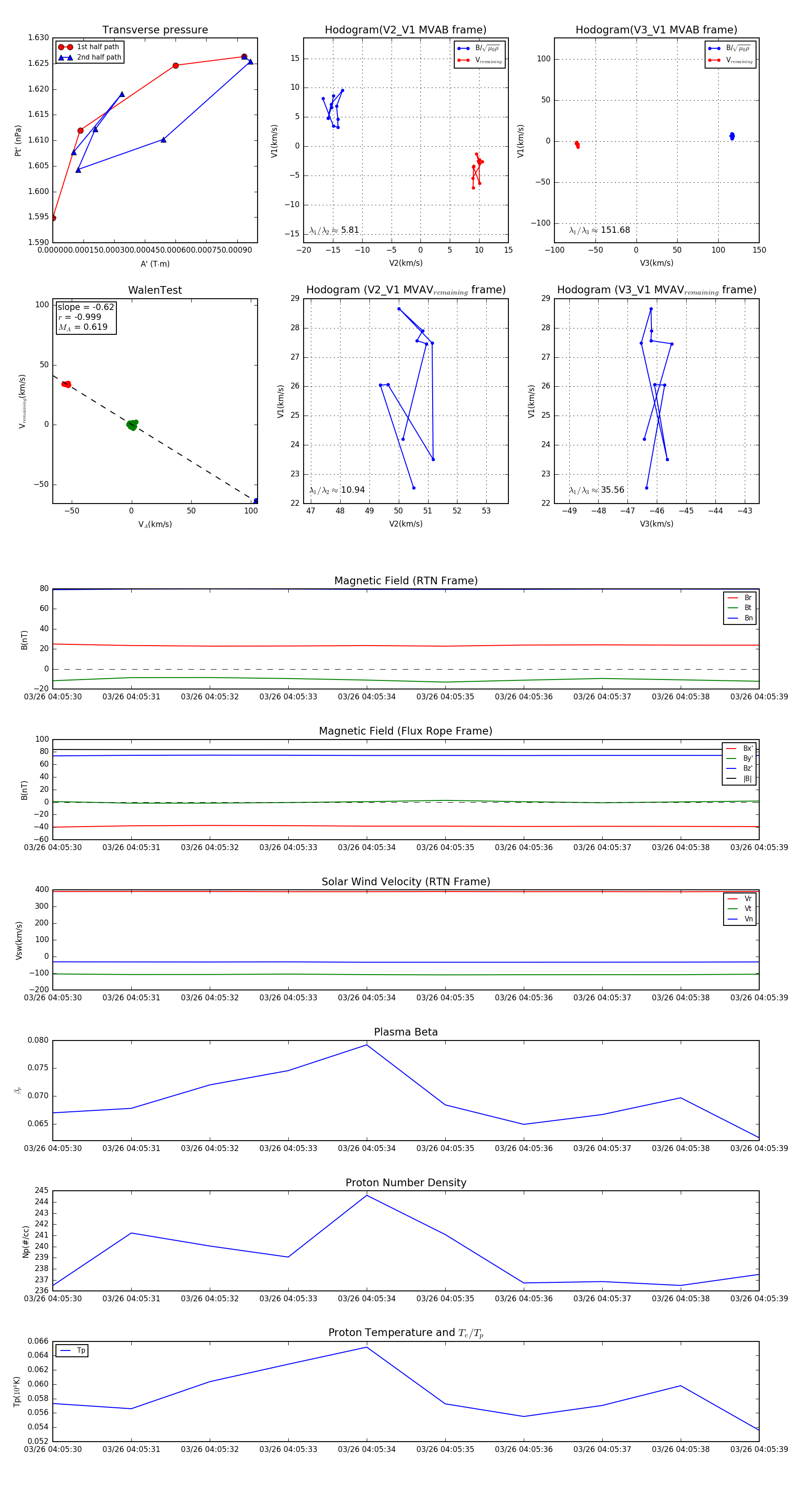
Flux Rope in 2024

Flux Rope Event 2024-03-26 04:05:30 ~ 2024-03-26 04:05:39 (10 seconds)


plot