HOME   LIST
‹–   –›

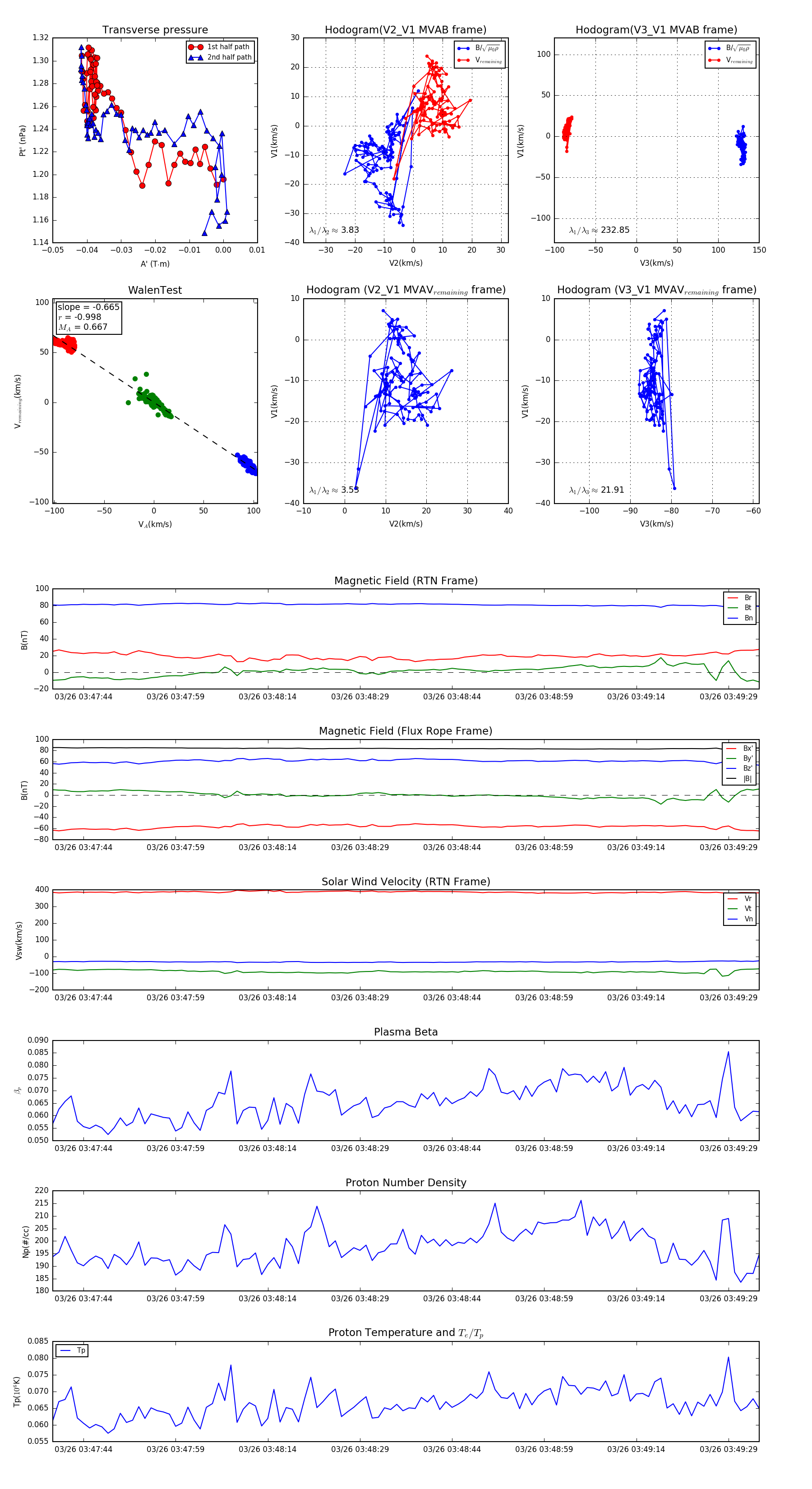
Flux Rope in 2024

Flux Rope Event 2024-03-26 03:47:39 ~ 2024-03-26 03:49:34 (116 seconds)


plot