HOME   LIST
‹–   –›

Flux Rope in 2024

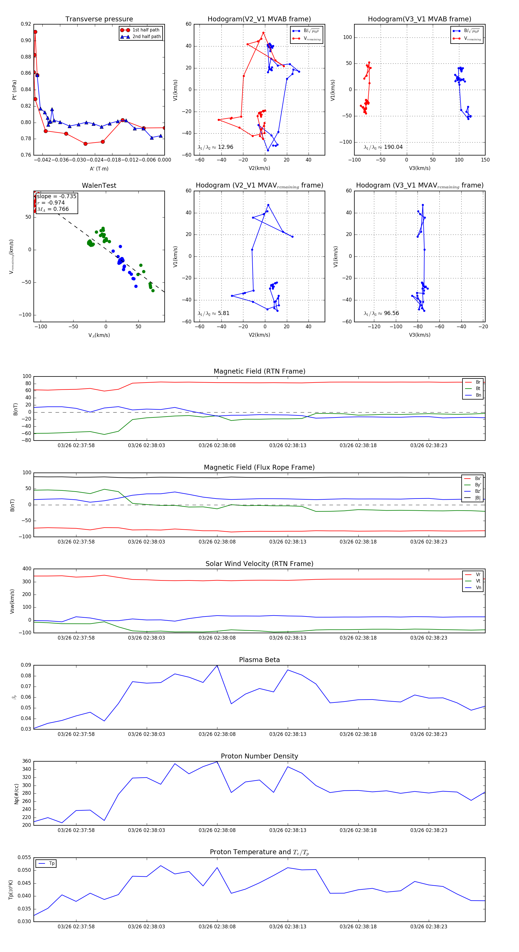
Flux Rope Event 2024-03-26 02:37:55 ~ 2024-03-26 02:38:27 (33 seconds)


plot