HOME   LIST
‹–   –›

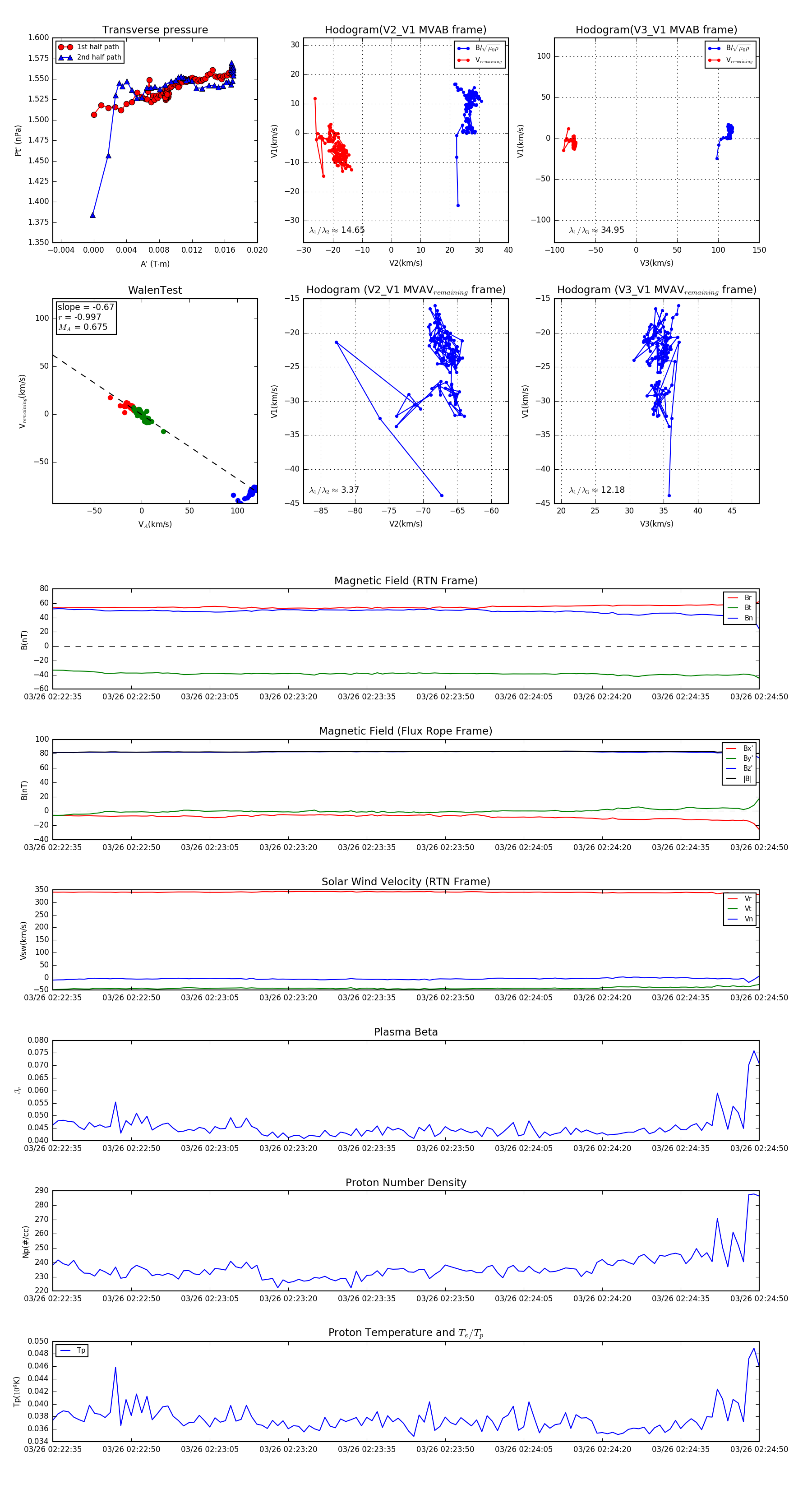
Flux Rope in 2024

Flux Rope Event 2024-03-26 02:22:35 ~ 2024-03-26 02:24:50 (136 seconds)


plot