HOME   LIST
‹–   –›

Flux Rope in 2024

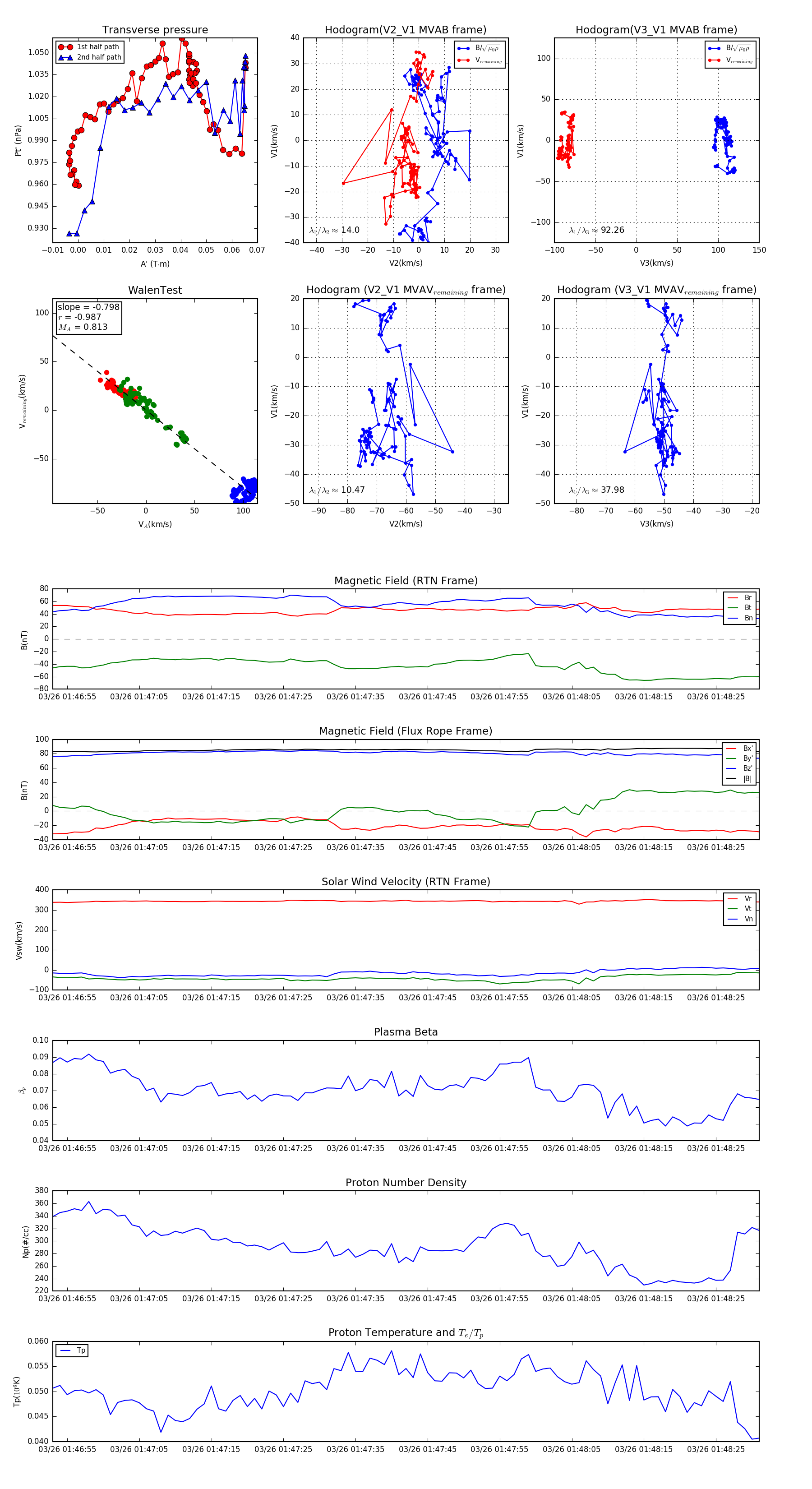
Flux Rope Event 2024-03-26 01:46:53 ~ 2024-03-26 01:48:31 (99 seconds)


plot