HOME   LIST
‹–   –›

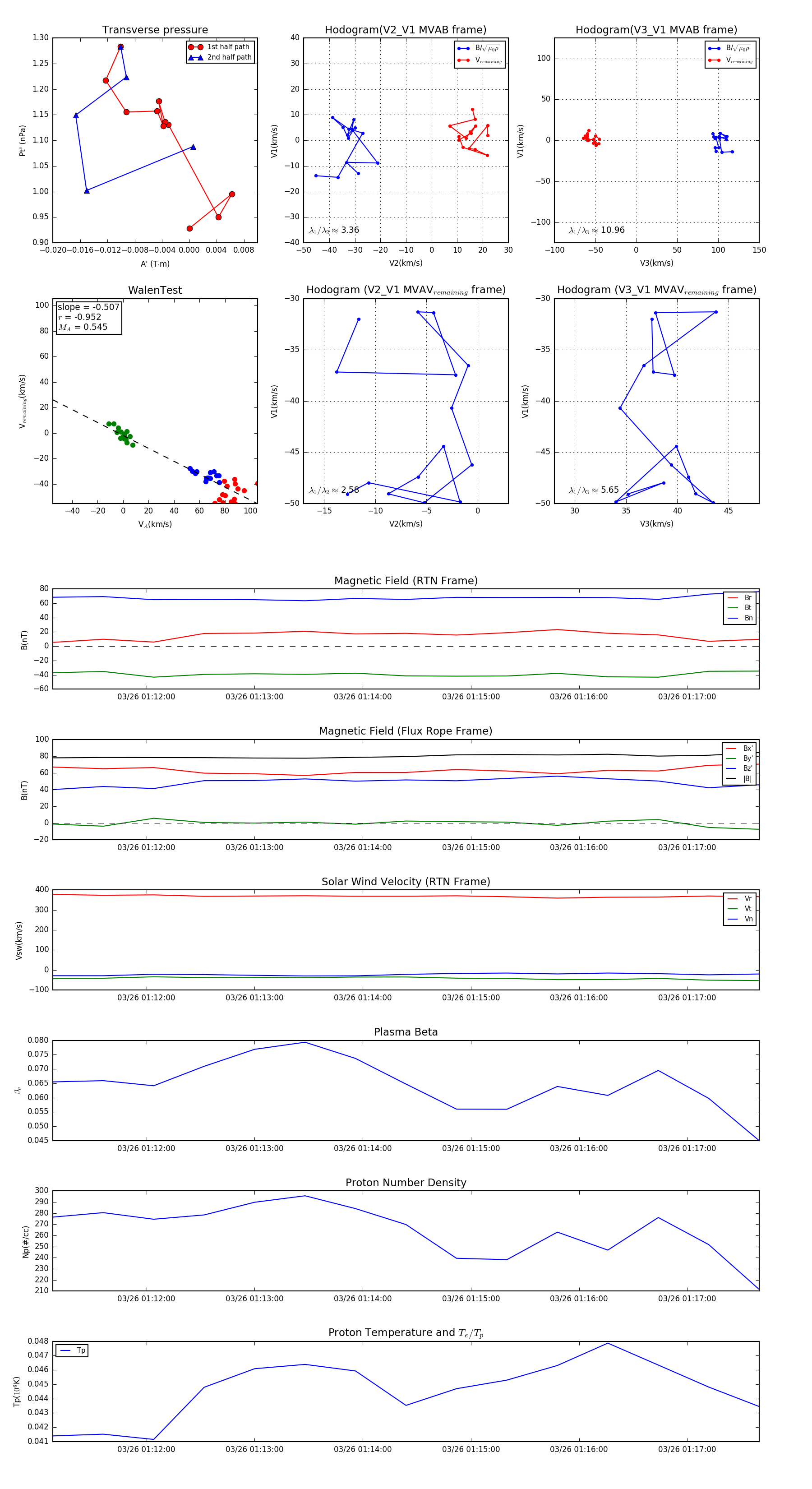
Flux Rope in 2024

Flux Rope Event 2024-03-26 01:11:08 ~ 2024-03-26 01:17:40 (393 seconds)


plot