HOME   LIST
‹–   –›

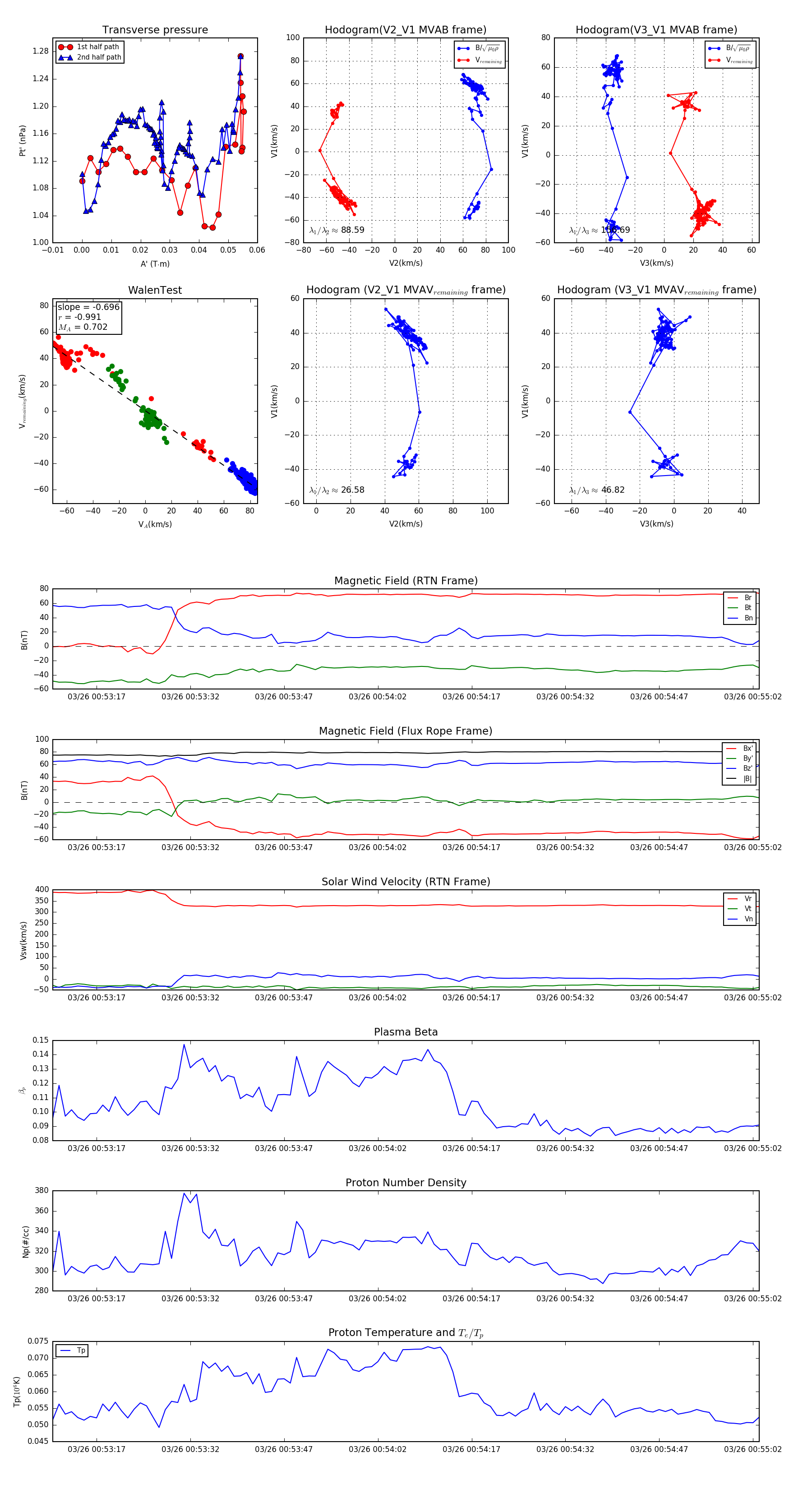
Flux Rope in 2024

Flux Rope Event 2024-03-26 00:53:10 ~ 2024-03-26 00:55:03 (114 seconds)


plot