HOME   LIST
‹–   –›

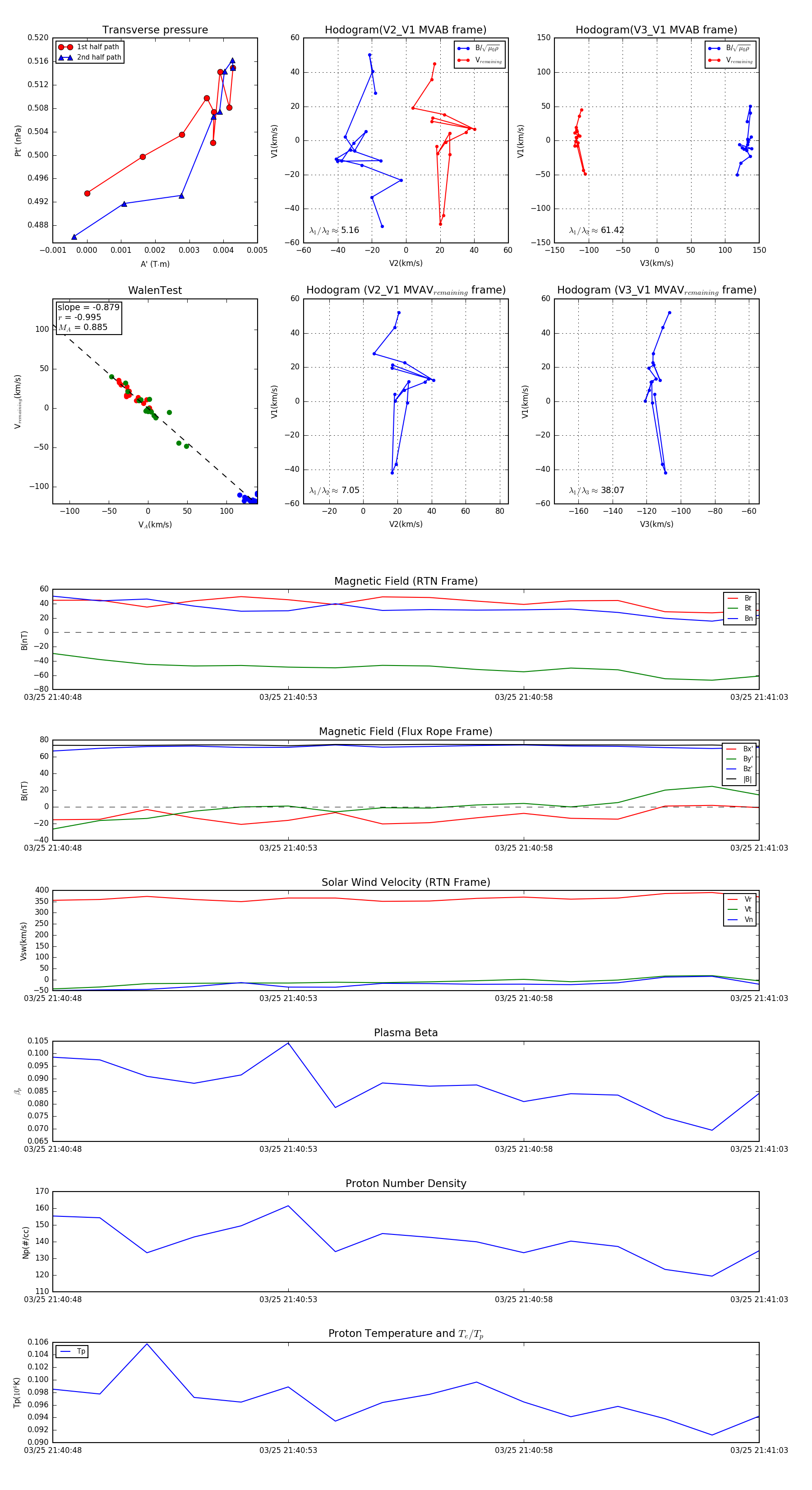
Flux Rope in 2024

Flux Rope Event 2024-03-25 21:40:48 ~ 2024-03-25 21:41:03 (16 seconds)


plot