HOME   LIST
‹–   –›

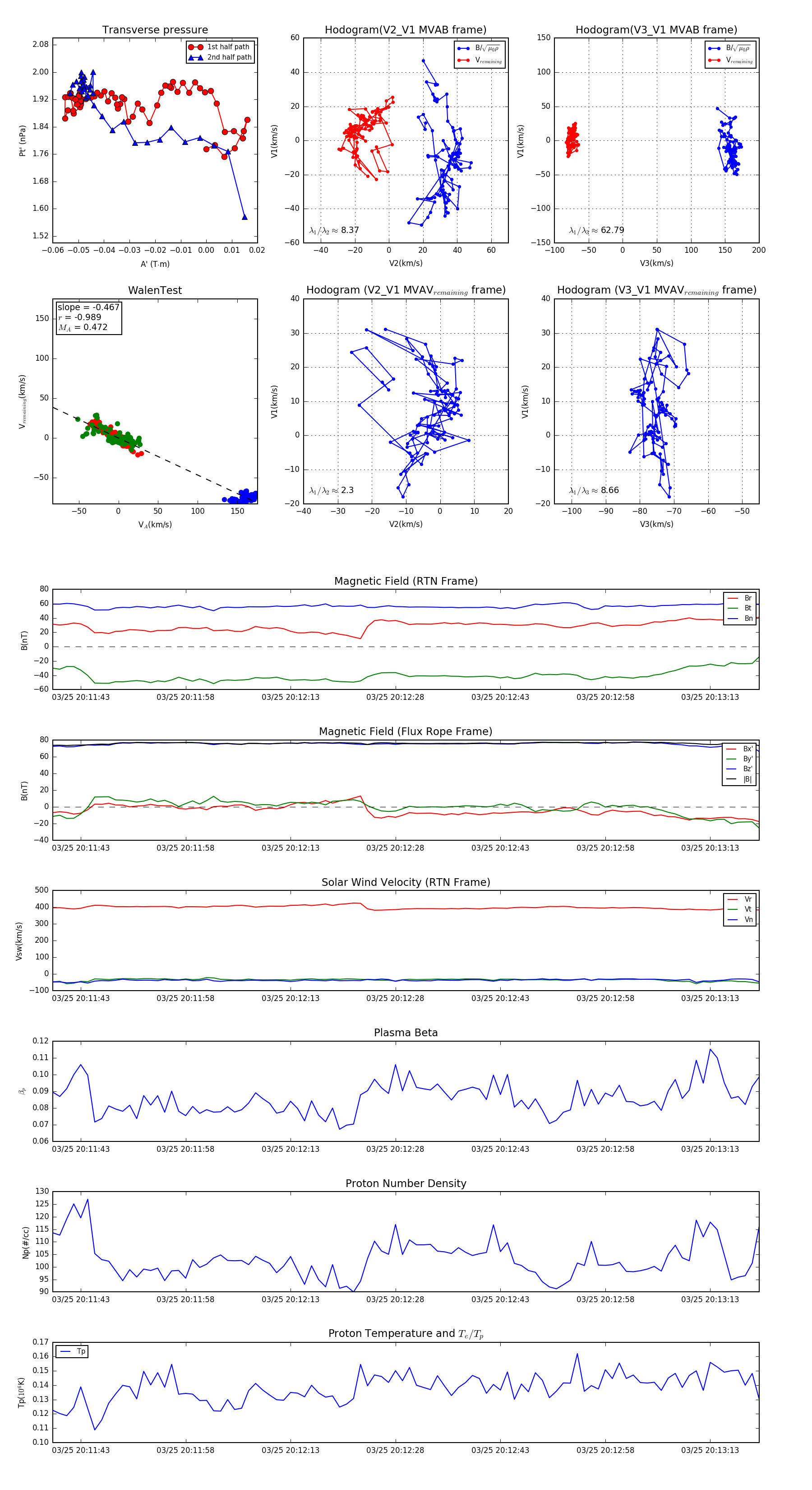
Flux Rope in 2024

Flux Rope Event 2024-03-25 20:11:39 ~ 2024-03-25 20:13:20 (102 seconds)


plot