HOME   LIST
‹–   –›

Flux Rope in 2024

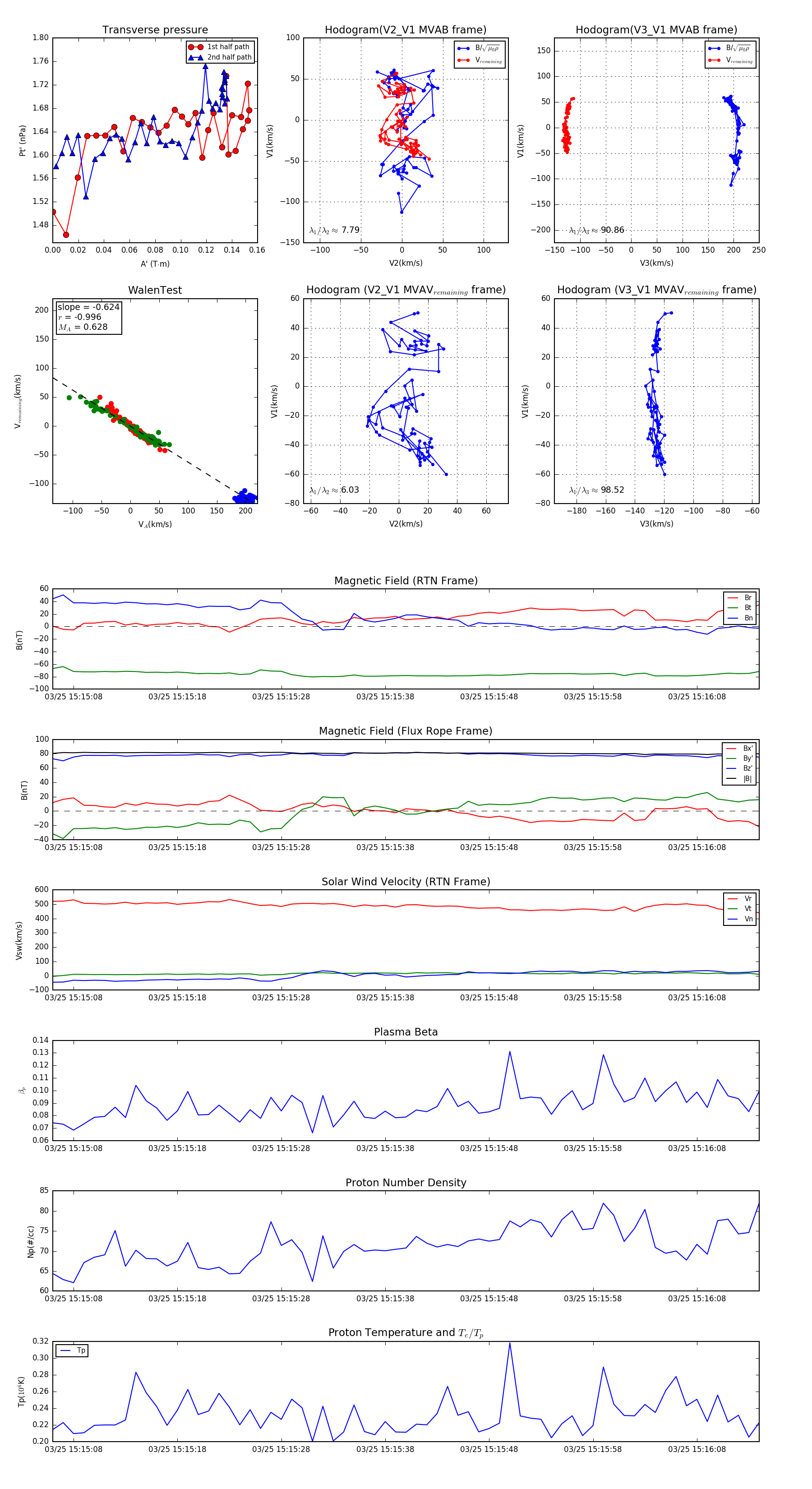
Flux Rope Event 2024-03-25 15:15:06 ~ 2024-03-25 15:16:14 (69 seconds)


plot