HOME   LIST
‹–   –›

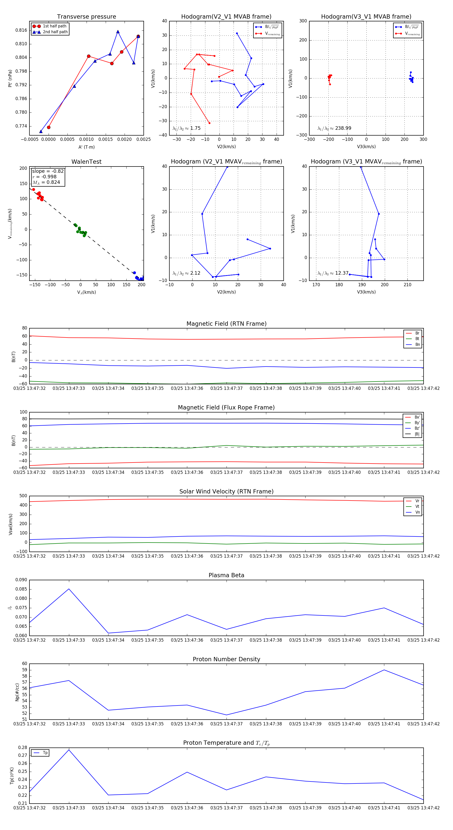
Flux Rope in 2024

Flux Rope Event 2024-03-25 13:47:32 ~ 2024-03-25 13:47:42 (11 seconds)


plot