HOME   LIST
‹–   –›

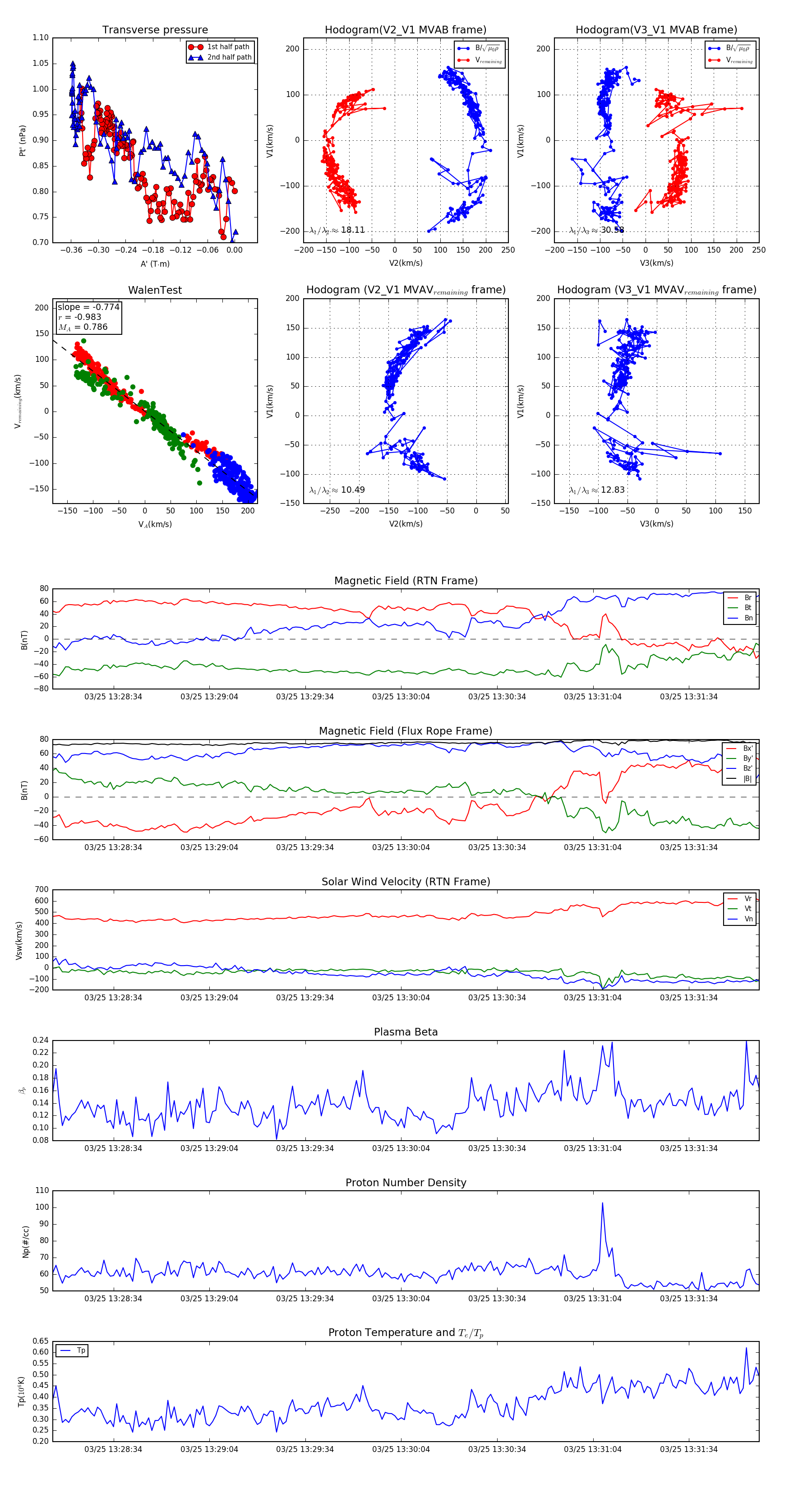
Flux Rope in 2024

Flux Rope Event 2024-03-25 13:28:15 ~ 2024-03-25 13:31:56 (222 seconds)


plot