HOME   LIST
‹–   –›

Flux Rope in 2024

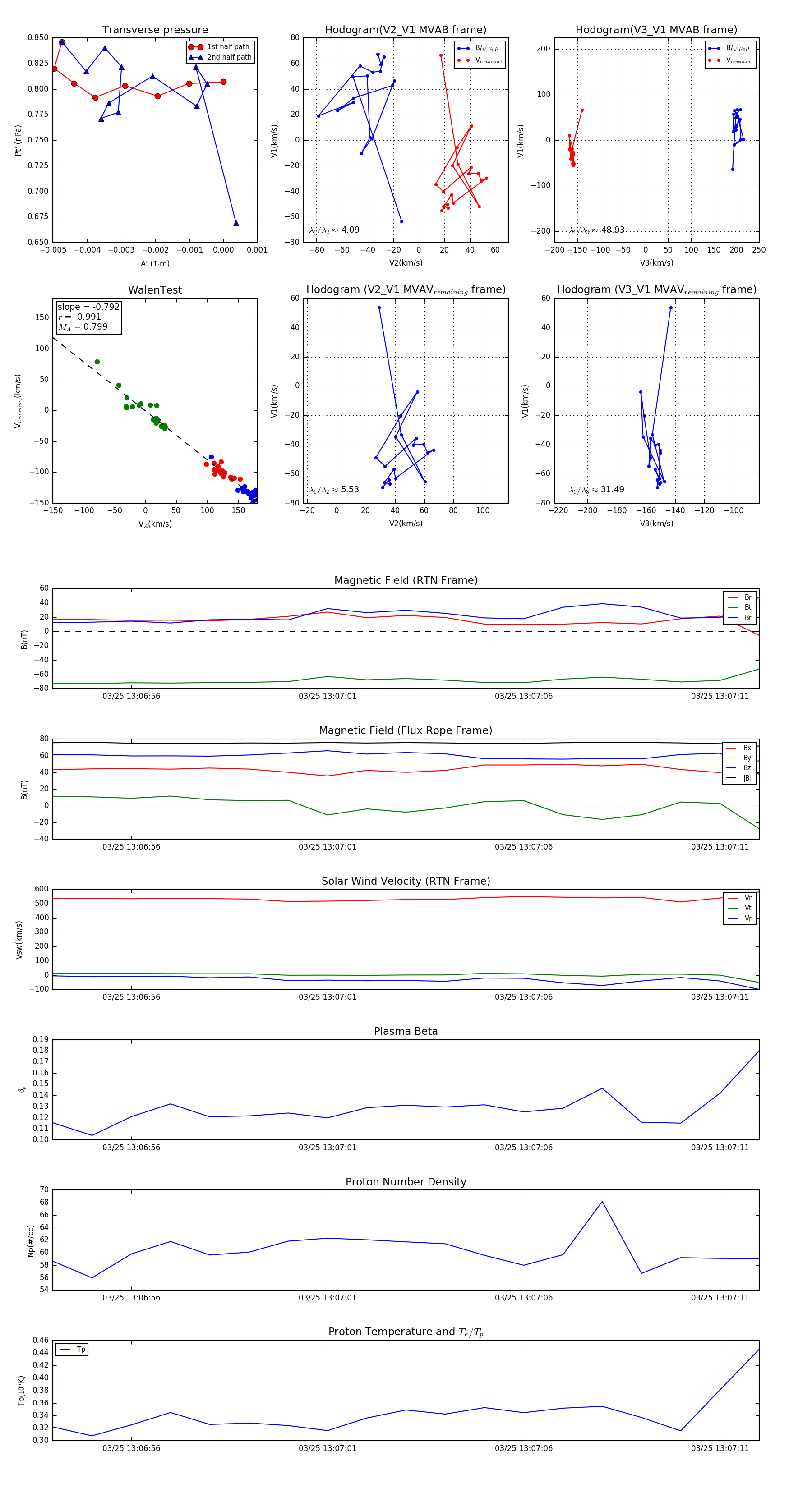
Flux Rope Event 2024-03-25 13:06:54 ~ 2024-03-25 13:07:12 (19 seconds)


plot