HOME   LIST
‹–   –›

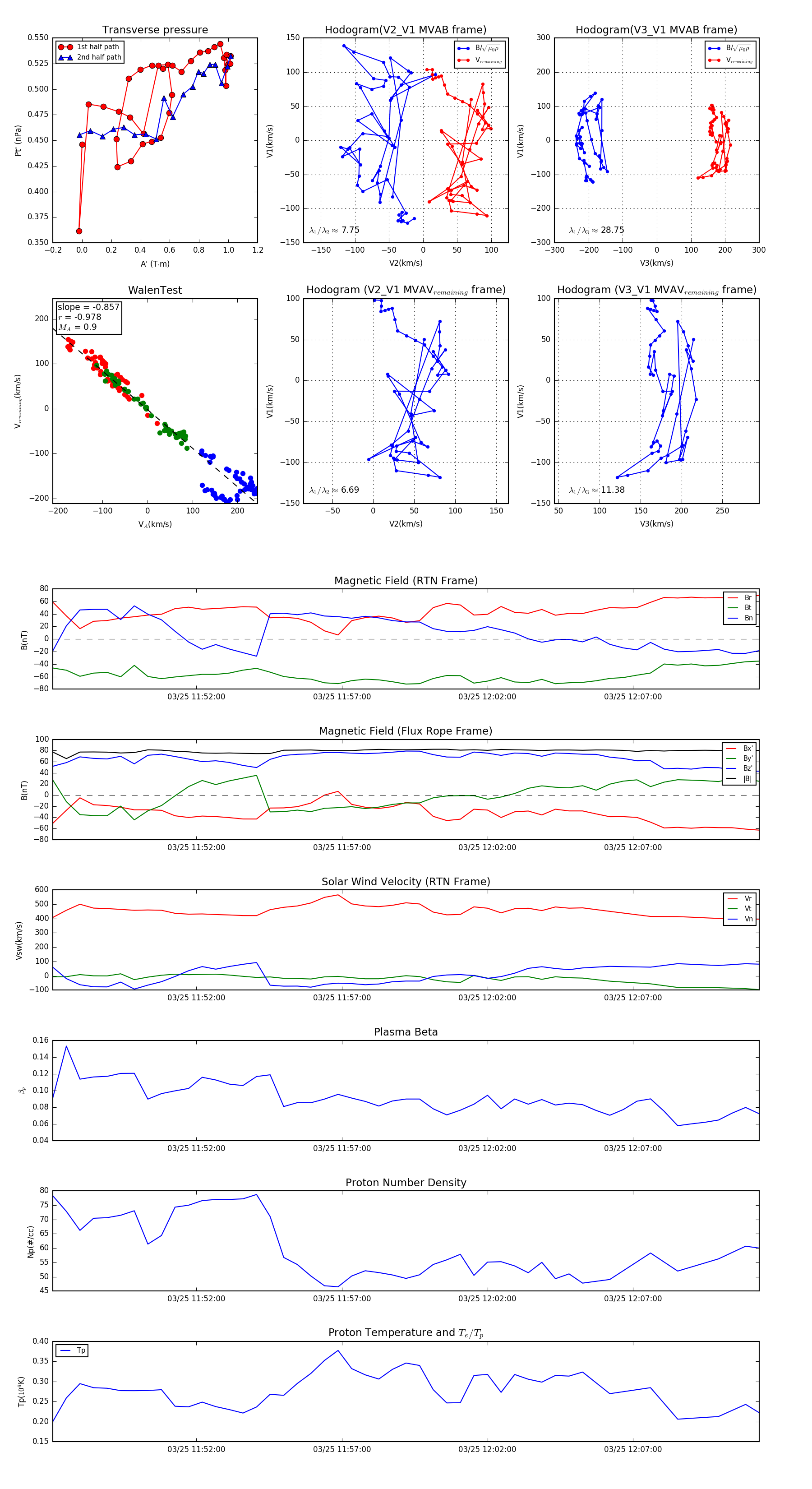
Flux Rope in 2024

Flux Rope Event 2024-03-25 11:47:04 ~ 2024-03-25 12:11:20 (1457 seconds)


plot