HOME   LIST
‹–   –›

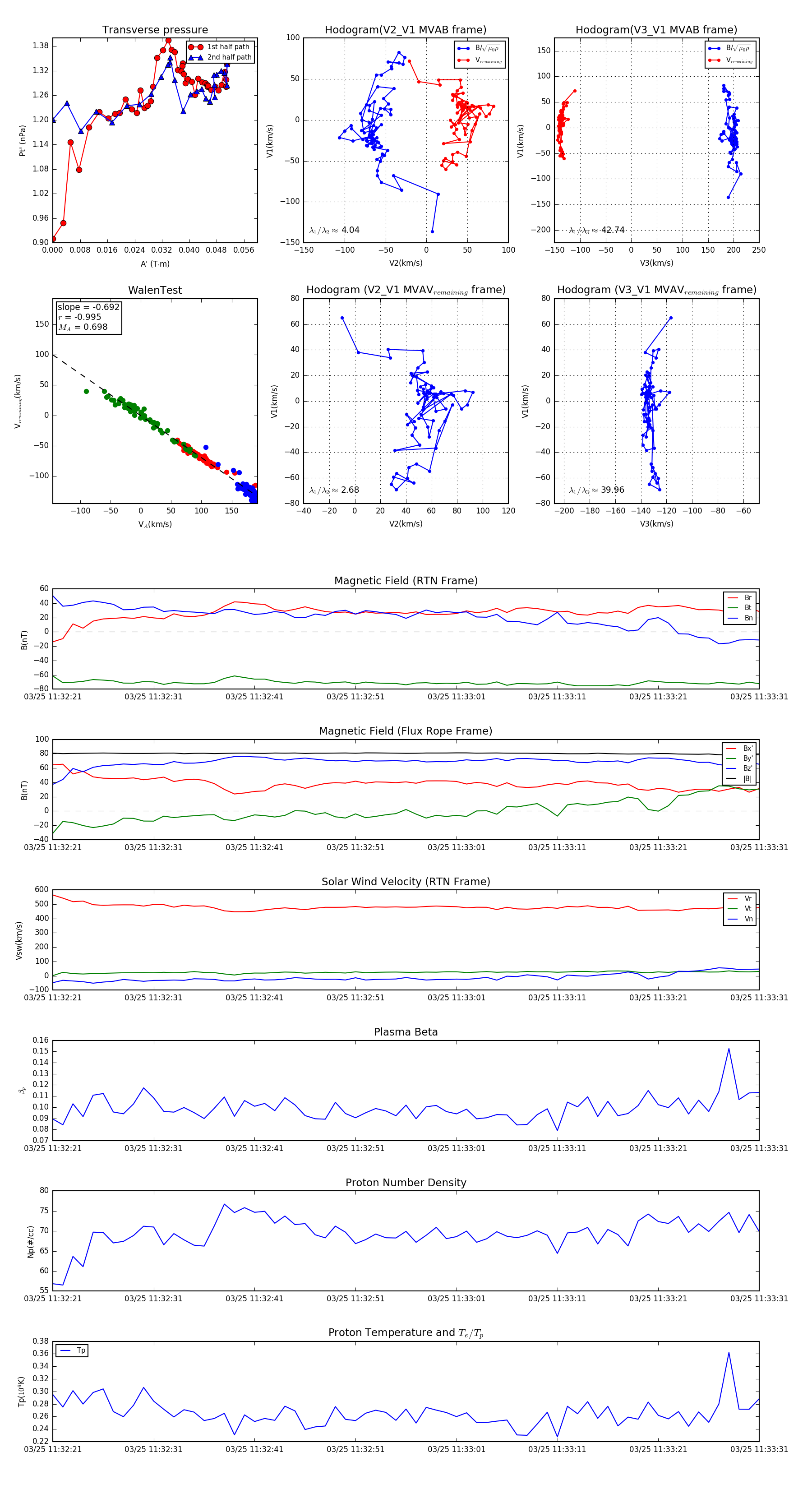
Flux Rope in 2024

Flux Rope Event 2024-03-25 11:32:21 ~ 2024-03-25 11:33:31 (71 seconds)


plot