HOME   LIST
‹–   –›

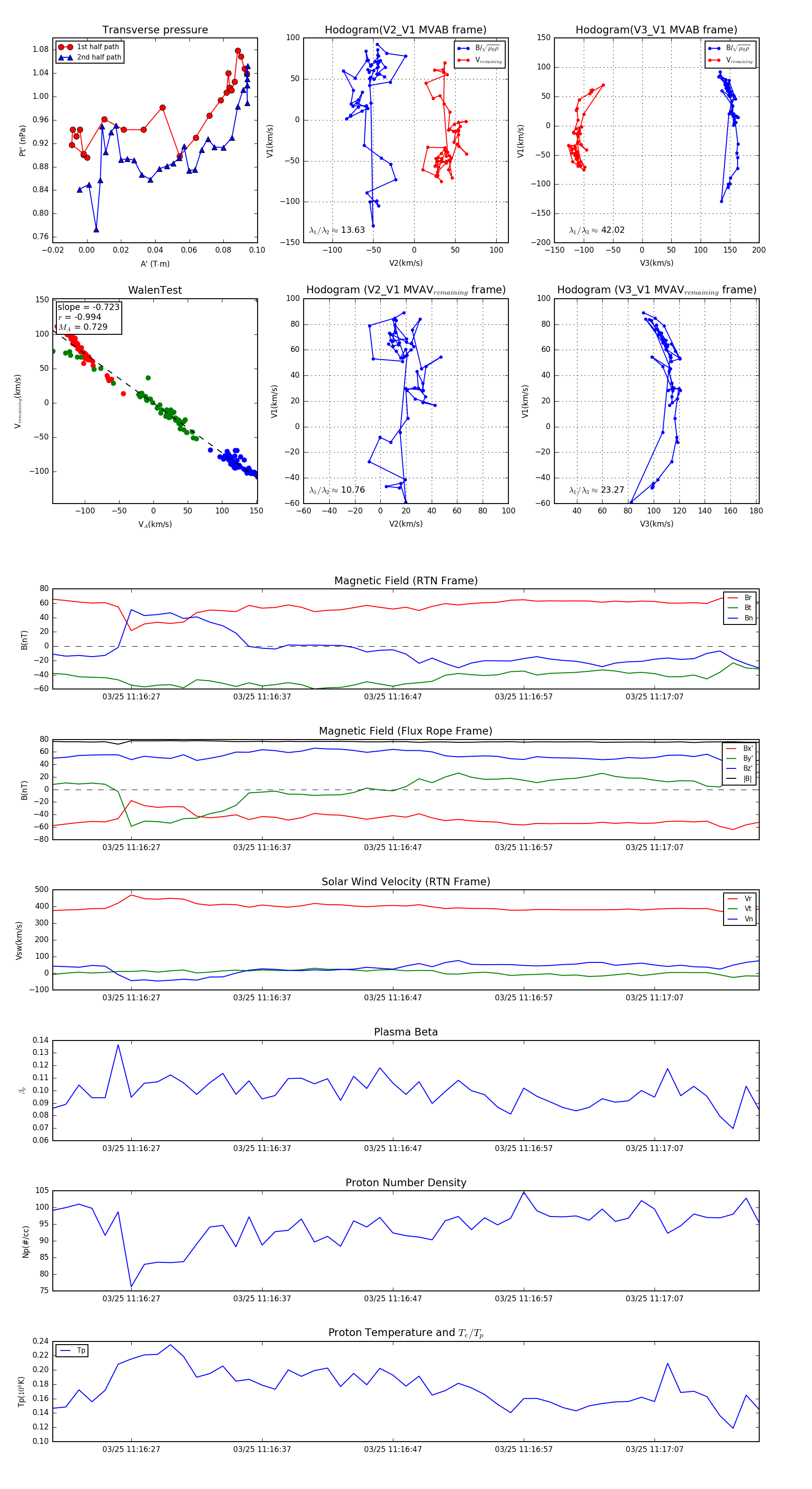
Flux Rope in 2024

Flux Rope Event 2024-03-25 11:16:21 ~ 2024-03-25 11:17:15 (55 seconds)


plot