HOME   LIST
‹–   –›

Flux Rope in 2024

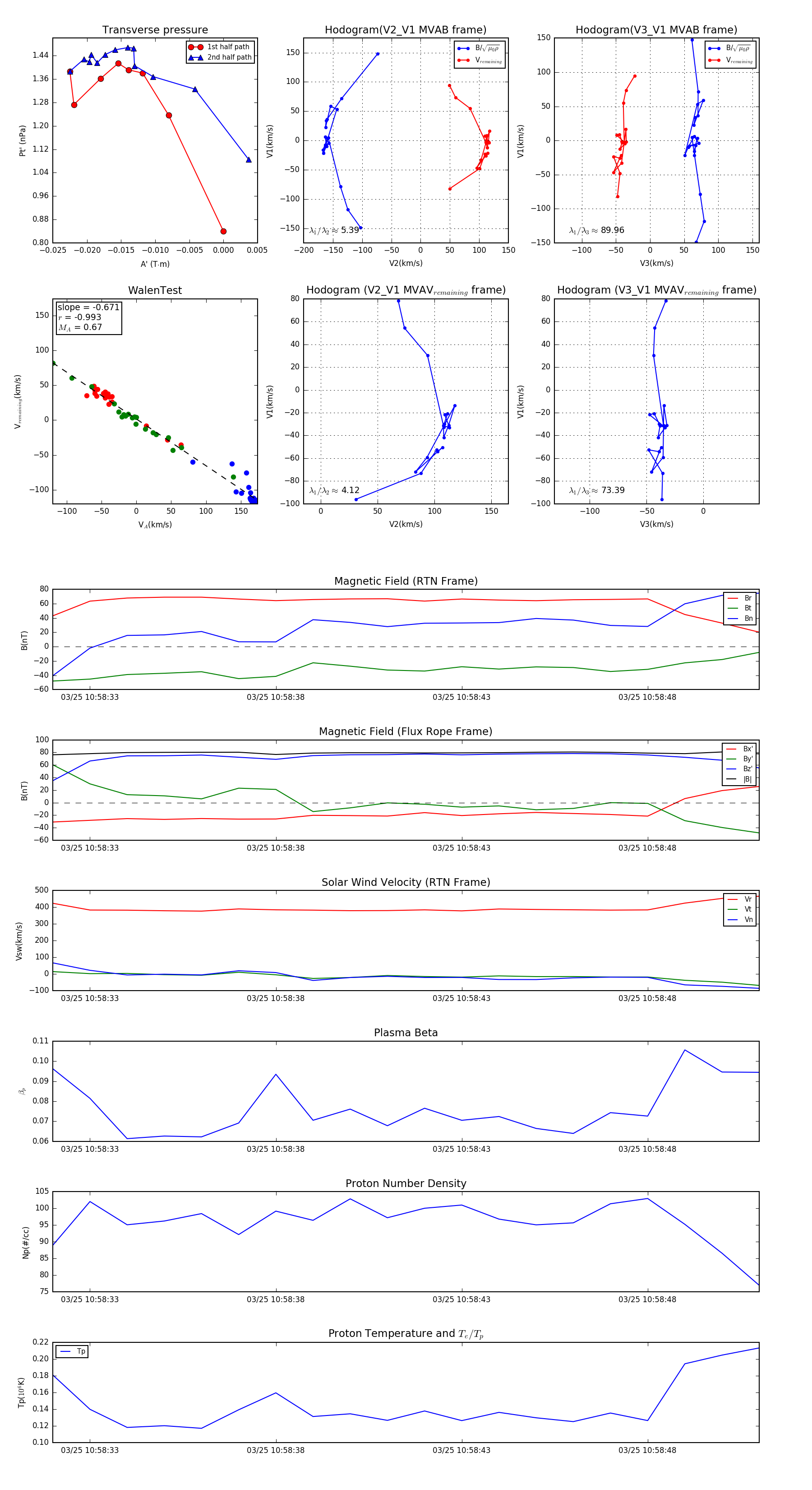
Flux Rope Event 2024-03-25 10:58:32 ~ 2024-03-25 10:58:51 (20 seconds)


plot