HOME   LIST
‹–   –›

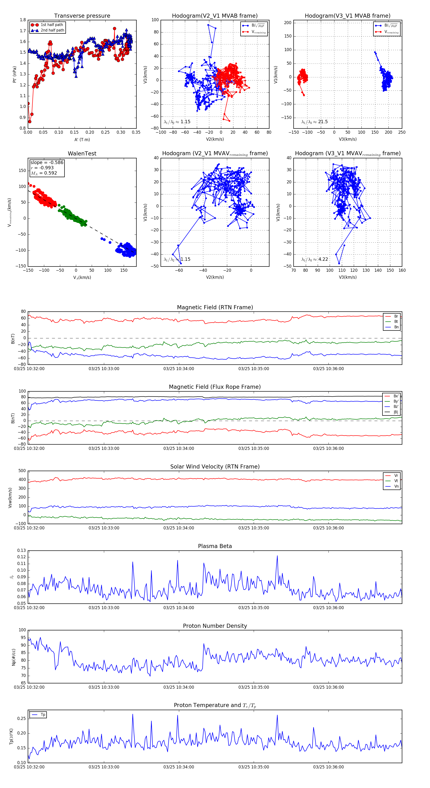
Flux Rope in 2024

Flux Rope Event 2024-03-25 10:31:59 ~ 2024-03-25 10:36:59 (301 seconds)


plot