HOME   LIST
‹–   –›

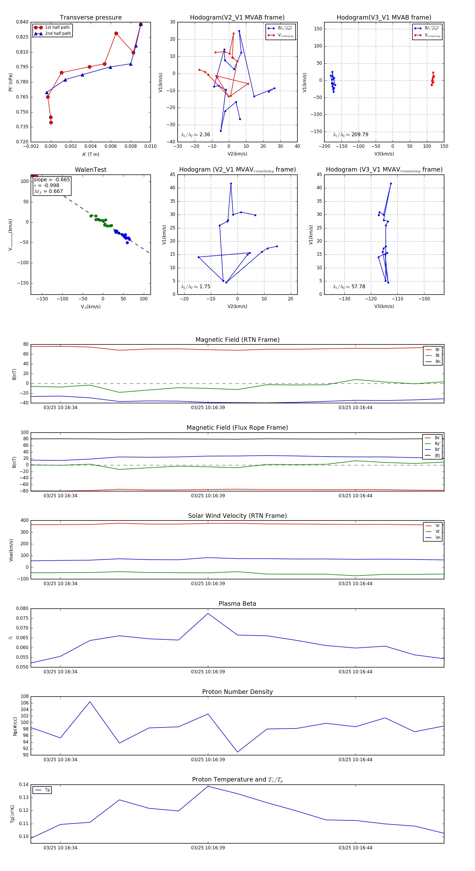
Flux Rope in 2024

Flux Rope Event 2024-03-25 10:16:33 ~ 2024-03-25 10:16:47 (15 seconds)


plot