HOME   LIST
‹–   –›

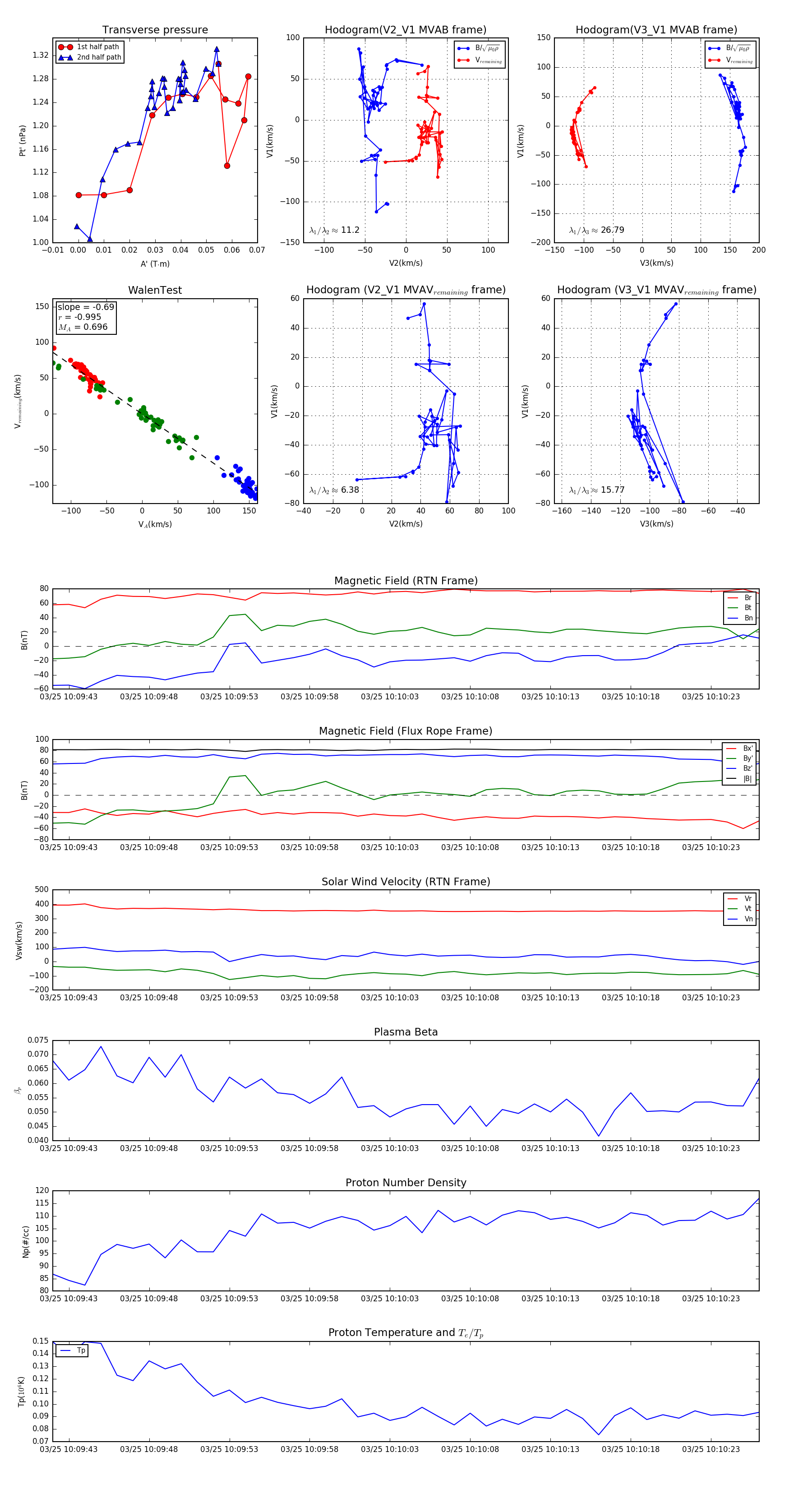
Flux Rope in 2024

Flux Rope Event 2024-03-25 10:09:42 ~ 2024-03-25 10:10:26 (45 seconds)


plot