HOME   LIST
‹–   –›

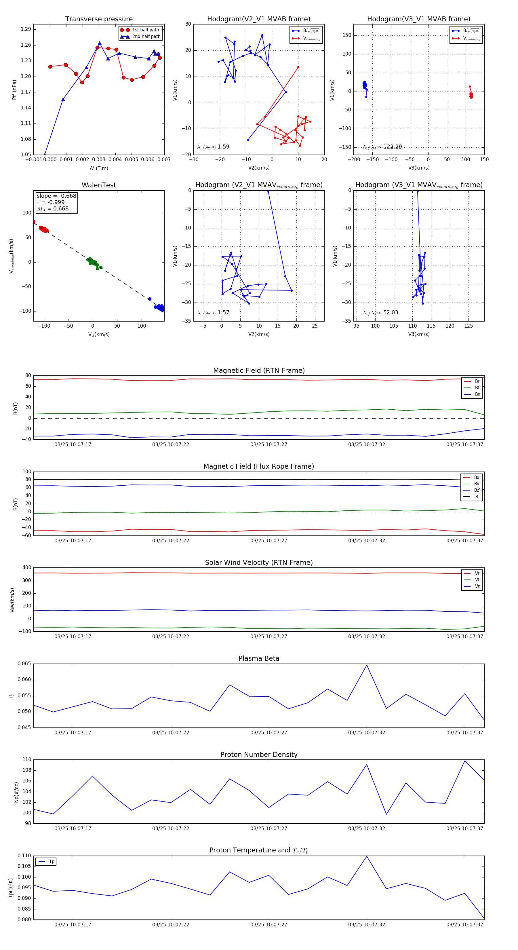
Flux Rope in 2024

Flux Rope Event 2024-03-25 10:07:15 ~ 2024-03-25 10:07:38 (24 seconds)


plot